
Click the blue text to follow us




Author
Written by Su Xiang / Southwest University Yinxing Experimental Middle School

Research Background
The new physics textbook for high school published by People’s Education Press includes mechanics experiments such as “the magnitude of static friction changes with the applied force” and “using force sensors to explore the relationship between action and reaction forces.” The experiments utilize a well-known domestic brand of force sensors, paired with corresponding computer-specific software.
Schools with better economic conditions can purchase various digital experimental instruments and build various smart function rooms to meet the needs of some students for independent digital exploratory experiments. However, in many rural primary and secondary schools, funding is limited, and the facilities are inadequate, making it difficult for students to experience the deep integration of information technology with experimental subjects like high school physics, which is not conducive to the overall development of students in rural areas.
The author participated in and was responsible for the 11th phase of the Chongqing Youth Innovation Reserve Talent Training Eagle Plan project, “Development and Application of Mobile Experiments in High School Physics Based on Phyphox Technology,” which initiated several projects at the municipal and district levels regarding self-made digital experimental equipment. Through in-depth research over the past few years, it was found that using the ESP32 chip and the Phyphox APP can effectively solve the above problems, achieving low-cost, portable, and wireless digital experiments.

Research Approach
Using a strain beam (Figure 1) to convert pressure or tensile signals into electrical signals through the piezoresistive effect, the HX711 module’s internal ADC outputs the data to the ESP32 (Figure 2) for processing. The ESP32 then uses low-power Bluetooth BLE to display the measured force’s magnitude and direction in real-time on Phyphox, thus completing a homemade wireless force sensor to measure the magnitude and direction of force.

Figure 1 Strain Beam

Figure 2 ESP32 Module
Phyphox, also known as “Mobile Physics Workshop” (Figure 3), is a free mobile application released by RWTH Aachen University in 2016. This application includes 29 built-in functions such as accelerometers, magnetometers, and gyroscopes, and also provides the PhyphoxBle Arduino library file, supporting external sensor secondary development.

Figure 3 Phyphox Interface

Hardware Principles and Construction
Principle
As shown in Figure 4, the principle of the piezoresistive effect of the strain beam is that when a resistance strain gauge on one arm of the bridge is subjected to force and deforms, its resistance changes, causing the bridge to lose balance, resulting in a non-zero output voltage. At this point, the magnitude of the output voltage can determine the force applied to the resistance strain gauge, thus achieving weighing and force measurement.

Figure 4 Force to Voltage Conversion Circuit
Hardware Construction
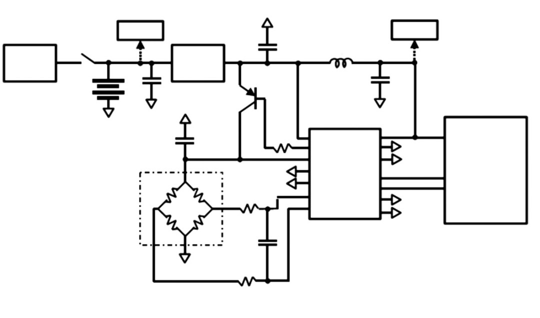
The preliminary architecture is shown in Figure 5. From the figure, we can see the layout of the core components: the ESP32 module, the HX711 module, and the strain beam. The ESP32 module serves as the main control core, acting as the “brain” for processing and transmitting all sensor data. It is responsible for receiving data from the HX711 module and sending the processed data to the mobile application via Bluetooth. The HX711 module undertakes the critical tasks of data acquisition and preliminary processing, amplifying and converting the weak electrical signals generated by the strain beam under force into digital signals that are easy for the ESP32 to process. The detailed circuit design is shown in Figure 6.

Figure 5 Architecture Diagram

Figure 6 Circuit Design
Power Supply Section The charging circuit charges the battery, which powers the entire system. After voltage regulation, it provides stable voltage to each module. The magnetic bead L1 is used to suppress high-frequency noise and spike interference on the power supply, and it also has the ability to absorb static pulses, reducing mutual interference. The transistor Q1 is used to control the output of the voltage regulator circuit, putting it in a disconnected state when the voltage regulator circuit is not needed.
Sensor Section The sensor adopts a Wheatstone bridge structure. When a force is applied, the resistance values in the bridge change, causing the bridge to become unbalanced and output a weak voltage signal proportional to the force.
Signal Processing Section The weak voltage signal output from the bridge first goes through a filtering circuit composed of a 1kΩ resistor and a 0.1μF capacitor for preliminary filtering. The filtered signal is then input to the INNA and INNB pins of the HX711 chip. The HX711 is a high-precision 24-bit A/D converter that converts the analog signal into a digital signal, communicating with the ESP32 through the DOUT and PD_SCK pins to transmit the digital signal to the ESP32.
Display Section After processing the received digital signal, the ESP32 can perform data storage, analysis, and other operations; on the other hand, it transmits the processing results to an LCD for display, and the LED can also be used to indicate the system’s working status.
Using the domestic software “Jialichuang EDA” for electronic design automation (EDA) design, as shown in Figure 7. Jialichuang EDA is a powerful domestic electronic design automation software that plays an important role in the hardware construction process. When designing with Jialichuang EDA, you first need to create a new project in the software and select the appropriate circuit board size and shape. Then, call the ESP32, HX711 module, and various resistors, capacitors, and other components from the component library, and layout according to the detailed circuit design diagram. After completing the layout, perform wiring operations to connect the pins of each component according to the circuit principles.

Figure 7 EDA Design
Soldering the PCB circuit board is shown in Figure 8. During soldering, apply an appropriate amount of flux to the pads on the PCB, which helps improve soldering quality. For smaller components, such as resistors and capacitors, use tweezers to hold the component leads, accurately place them on the pads, and then use a soldering iron to heat the leads and pads, causing the solder wire to melt and evenly adhere between the leads and pads, forming good solder joints. When soldering chips like the ESP32 and HX711, due to the small lead spacing, the operation is more challenging and requires extra caution.

Figure 8 Soldering PCB Circuit Board
3D printing the sensor shell, designed as shown in Figure 9. The 3D printed sensor shell not only protects the internal electronic components but also enhances the overall integrity and aesthetics of the sensor. When designing the shell, the dimensions and layout of the internal components were fully considered to ensure that the shell tightly encloses the components while facilitating operation and connection. Using the 3D ONE modeling software, the shell model was created based on the dimensions of the internal components.

Figure 9 3D Printed Shell
The finished product (Figure 10) integrates all components organically, with a simple and compact appearance. After testing, this sensor can accurately measure the magnitude and direction of force and transmit data to the mobile application via Bluetooth, achieving the expected functionality and providing a reliable measurement tool for subsequent physics experiments.

Figure 10 Standalone Force Sensor

Program Design
Due to space limitations, only the main program is shown here.
#include <phyphoxBle.h>
#include <HX711.h> // Include HX711 library
#include <BLEDevice.h> // Add support for ESP32 BLE library
const int doutPin = 16;
const int pdSckPin = 4;
HX711 scale; // Create HX711 object
// Set the gain and offset of the HX711 sensor
const float calibration_factor = -3280.0; // Adjust according to your HX711 sensor
void setup()
{
setCpuFrequencyMhz(240);
BLEDevice::init(“ESP32_1”); // Set custom Bluetooth device name
PhyphoxBLE::start(); // Start phyphox BLE service
scale.begin(doutPin, pdSckPin); // Initialize HX711 object
scale.set_scale(calibration_factor); // Set calibration factor
scale.tare(); // Zero
}
void loop()
{
// Read data from HX711 sensor
float weight=(scale.get_units()*10);
PhyphoxBLE::write(weight); // Send weight value to phyphox application
}

Wireless Experiment Effect Demonstration
By adding experiments to Phyphox via mobile Bluetooth, two homemade force sensors can be pulled apart, and it can be seen that the magnitudes of the two forces are equal and opposite (Figure 11), verifying Newton’s third law, with a very clear demonstration effect.

Figure 11 Demonstration of Newton’s Third Law
Slowly pulling the wooden block, it can be seen that the static friction gradually increases, and at the moment of pulling, the static friction suddenly changes to sliding friction, causing the friction to suddenly decrease (Figure 12).

Figure 12 Friction Change Demonstration
Suspending a 200g weight below the force sensor, keeping its initial angle less than 5°, it swings, and its motion can be approximated as simple harmonic motion (Figure 13).

Figure 13 Pendulum Tension Demonstration
Connecting a pulley system below the force sensor with a thin rope also allows for exploring the impact of different winding methods on the tension (Figure 14).

Figure 14 Pulley System Demonstration

Innovations
This device is low-cost, with the total cost of the entire setup being less than 50 yuan. It uses the currently popular domestic open-source hardware ESP32 as the development platform, is easy to make, and has modular programming for convenient calls.
The mobile application Phyphox is used as the data presentation device, freeing it from the inconvenience of traditional digital experiments that require dedicated experimental computers and specialized digital laboratories. Additionally, this sensor uses Bluetooth for wireless data transmission, eliminating the complex connections between the main control and data lines, significantly lowering the threshold for digital experiments, which is beneficial for schools in rural areas.
The homemade wireless force sensor can not only verify Newton’s third law, the changes in tension in a pendulum, and the sudden change from static to sliding friction, but it can also be developed for more application scenarios based on different teacher needs.
This project won the First Prize in Innovative Achievements in Science and Technology Education at the 38th National Youth Science and Technology Innovation Competition.
Source | “China Science and Technology Education” 2025-04
Editor | Meng Xiang
Reviewers | Ruo Xi, Zhu Zhi’an
