
Introduction
In the field of high-efficiency power conversion, the Asymmetric Half-Bridge (AHB) topology has become a core design solution for high-density power modules, electric vehicle chargers, and industrial power systems due to its simple structure, low switching losses, and soft-switching characteristics. As the “brain” of the AHB architecture, the AHB controller chip achieves efficient driving of power devices and deep optimization of system reliability through precise PWM signal control, dynamic dead-time adjustment, and multi-level protection mechanisms.
AHB Controller Chips
In the AHB topology, the transformer’s magnetizing inductance and resonant capacitor work together to store energy, allowing for a reduction in size compared to traditional flyback converters. The AHB combines the advantages of flyback converters and asymmetric half-bridges, enabling zero-voltage switching (ZVS) of the main switch through magnetizing current and zero-current switching (ZCS) of the secondary rectifier diode through resonant current. Additionally, since the switching frequency of the AHB is limited to a relatively small range, it helps simplify the design of EMI filters. Therefore, the AHB topology offers both high power density and good cost-effectiveness, making it the preferred solution for high-performance power systems.

Listed in no particular order, sorted alphabetically by company name.
DK Dongke
Dongke DK87XXBD
DK87XXBD is Dongke Semiconductor’s newly upgraded AHB power management chip, which optimizes the control algorithm and related parameters compared to DK87XXAD, featuring advantages such as large light-load conduction margin, low SR spikes, and low noise.

Furthermore, the DK87XXBD series chips are specifically divided into four sub-models: DK8710BD, DK8712BD, DK8715BD, and DK8718BD, with differences mainly in conduction resistance, suitable for different power ranges.

DK87XXBD is a new generation of highly integrated AC-DC power management chip from Dongke Semiconductor, utilizing the AHB architecture, integrating two GaN power devices, and designed for high power density and high-efficiency power systems. This chip achieves zero-voltage switching of the primary power transistor and zero-current switching of the secondary rectifier through a resonant cavity structure, significantly improving system efficiency to industry-leading levels across a wide load range while greatly reducing switching losses and electromagnetic interference.

DK87XXBD supports a maximum switching frequency of 800kHz, combined with built-in frequency jitter technology, effectively dispersing EMI noise energy and simplifying the design of external filtering circuits. The chip includes a high-voltage startup circuit and an intelligent discharge module for the X capacitor, supporting a wide input voltage range of 90-265V, with standby power consumption below 50mW, meeting global energy efficiency standards. DK87XXBD achieves precise ZVS control by monitoring the demagnetization state in real-time through the VS pin, combined with adaptive dead-time adjustment and a four-mode load regulation mechanism, maintaining efficient operation across the 0-100% load range.
DK8718BD adopts a DFN8x8 package, suitable for high-demand scenarios such as fast-charging adapters, laptop power supplies, and industrial power supplies. The protection mechanisms cover 12 protection functions, including input/output over-voltage, short-circuit, overload, and over-temperature, utilizing negative voltage sampling technology and advanced blanking design to ensure system reliability.
Fantastichip
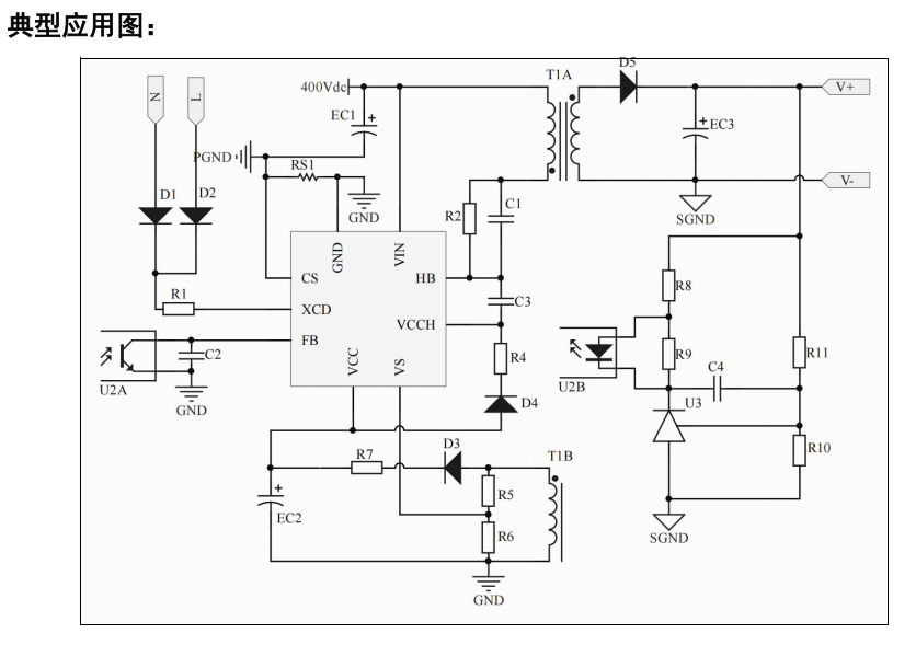
Fantastichip FAN6960

FAN6960 is a highly integrated analog-digital hybrid controller, featuring built-in PFC and AHB Flyback dual-stage control architecture, packaged in QFN-16. Its PFC controller supports multi-mode operation (CRM/DCM/Burst), achieving adaptive bus voltage regulation and input capacitance current compensation through a digital loop, significantly enhancing power factor and efficiency; the AHB Flyback controller employs peak current control and patented ZVS strategy, supporting mode switching between CCM/CRM/QR/Burst, combined with adaptive dead-time control and frequency jitter technology, balancing high performance with low EMI. The chip integrates comprehensive protection mechanisms, including input undervoltage, output short-circuit, over-temperature protection, and can flexibly configure protection modes and operating parameters via a UART interface.
This chip is designed for high-efficiency applications such as LCD TVs, PD chargers, and LED drivers, complying with international energy efficiency standards such as Energy Star and DoE. Through MTP storage and GUI configuration tools, it enables system parameter optimization and rapid development, supporting semi-active bridge control, dynamic load response, and light-load burst reduction functions while achieving high-frequency switching capability of 500kHz, further reducing system size for high-density power solutions across multiple power levels.
Fantastichip FAN6166

FAN6166 is a highly integrated analog-digital hybrid AHB Flyback Combo controller, featuring built-in MTP memory and a UART programmable interface, supporting half-bridge flyback topology with voltage doubler rectification. This chip employs peak current control technology, supporting automatic switching between multi-modes (CCM/CRM/QR/Burst), achieving efficient operation across the full load range (maximum switching frequency of 500kHz) through patented ZVS control strategy and adaptive dead-time optimization, significantly reducing BOM costs. Its output voltage amplitude-frequency adaptive regulation technology further optimizes system efficiency and ripple performance, while also providing primary constant current protection and multiple input/output protection mechanisms, with protection modes flexibly configurable via GUI.
This device meets global mainstream energy efficiency standards and is suitable for applications such as adapters, PD chargers, and LED drivers with wide output requirements. Through intelligent mode switching and frequency jitter technology, it optimizes EMI performance while enhancing light-load efficiency (no-load power consumption < 75mW), with SOIC-16 packaging providing a compact design solution. Its rich programmable features (including line voltage compensation, protection threshold/response strategies) enable rapid adaptation to different power requirements, meeting the design requirements for high-reliability power systems.
Fantastichip FAN6966

FAN6966 is a highly integrated analog-digital hybrid controller, combining PFC (Power Factor Correction) and AHB Flyback architecture, supporting flexible configuration via UART interface. Its PFC employs constant on-time control, supporting multi-mode operation (CRM/DCM/Burst), achieving high power factor (PF) and low harmonic distortion (THD) through adaptive bus voltage regulation, input capacitance current compensation, and valley conduction technology. The AHB Flyback section integrates peak current control, supporting mode switching between CCM/CRM/QR/Burst, combined with patented ZVS (Zero Voltage Switching) strategy and adaptive dead-time control, optimizing efficiency and EMI performance. The chip includes high-voltage startup, X capacitor discharge, and multiple protection functions, simplifying external circuits, suitable for applications such as adapters, LED drivers, and PD chargers.
This chip meets Energy Star, DoE, and EU energy efficiency standards, providing comprehensive protection mechanisms (such as over-voltage, over-current, short-circuit, over-temperature), and supports configuration of fault response modes such as Latch/Hiccup/Auto-Recovery. Through digital loop optimization and adaptive regulation, FAN6966 achieves efficient and stable operation across a wide load range, adopting SOIC-16 packaging, significantly reducing system costs and design complexity, suitable for high-reliability medium to high power supply solutions.
Infineon
Infineon XDPS2201

Infineon XDPS2201 is a digital hybrid flyback controller, internally integrating a 600V high-voltage startup circuit and high/low side MOS drivers. XDPS2201 can be paired with the IGI60F1414A1L half-bridge GaN chip to provide customers with a highly integrated, efficient, high-performance, low-temperature rise GaN fast charging solution.

XDPS2201 employs peak current mode control for rapid load response. It automatically switches to burst mode operation based on output current levels, supports primary side over-voltage protection, with standby power consumption < 75mW, configurable via a single-pin UART interface, and adopts PG-DSO-14 packaging, simplifying external components.
Related Articles:
1、Reduce efficiency loss by 21%! Infineon’s HFB+CoolGaN IPS solution adopted by Anker’s GaNPrime new product
2、Infineon launches a dual-controller integrating PFC+HFB control
3、Supporting 24/36V lithium-ion battery applications, Infineon XDPS2201 reference design analysis
Application Cases:
1、Teardown Report: Anker 140W USB PD3.1 GaN Charger
2、Teardown Report: Anker 150W 3C1A GaN Charger
Infineon XDPS2221
Infineon’s new generation adaptive PFC+soft-switching HFB dual-controller XDPS2221 combines the powerful functions of the PFC controller and XDPS2201 controller, helping power manufacturers create simpler, more efficient, and compact power designs.

Infineon XDPS2221 supports PD 3.1 wide voltage input of 90~264Vac (47Hz/64Hz), expanding the application range of the product; 5V-28V output at 5A, with an output power of 140W; conversion efficiency exceeds 95% at 230V, and 93.5% at 115V, meeting energy efficiency requirements and supporting the development of green energy-efficient PD power adapters.
Based on the hybrid flyback 140W USB-PD 3.1 demonstration board, the main control chip XDPS2221 integrates the PFC controller and HFB controller, with three IGI60R190D1 (190M ohm/8*8GaN) CoolGaN devices on the primary side, one located at the PFC GaN switch, and the other two at the HFB GaN switches; the secondary side uses the SR GaN switch model ICQ800NLS (100V/3.3mR) with the USB-PD protocol power IC model CYPD3175; resulting in a PCB design size of only 109.5*28.5*24mm³, achieving a power density of 22.67W/In³ or 38W/CC. This design not only saves board area but also brings significant performance improvements, better adapting to various low-power PD adapter applications.
Related Articles:
1、Infineon launches new adaptive PFC+soft-switching HFB dual-controller XDPS2221, providing more choices for PD power adapters
Infineon XDPS2222

XDPS2222 has undergone numerous upgrades compared to XDPS2221, featuring a compact 14-pin package for adaptive PFC and soft-switching hybrid flyback (HFB), supporting ultra-wide range 5~48V output for USB-PD3.1 applications, especially suitable for high power density fast chargers, laptop adapters, electric bicycles, and power tools. The adaptive PFC function, which adjusts based on input and output, can significantly improve average efficiency, meeting the latest energy efficiency standards. The HFB hybrid flyback main conversion stage achieves full soft-switching, providing innovative resonant capacitor switching functionality to greatly satisfy designs with a wider output voltage range, further enhancing efficiency.
Related Articles:
1、Infineon’s new generation PFC+HFB dual-controller XDPS2222 supporting 5~48V USB PD3.1
JOULWATT Jiewate
Jiewate JW1556
Jiewate JW1556 is an asymmetric half-bridge flyback controller, using QFN 4×4-20 packaging, suitable for offline flyback converter applications. The input voltage range is 2.5-38V, with a maximum operating frequency of 1.5MHz, supporting 65-300W fast charging applications, making it very suitable for various high-power chargers.

Jiewate JW1556 can set the operating frequency through a single external resistor, simplifying the external design. The chip includes a soft-start function and supports multiple protection measures such as VIN OVP, VS OVP, SCP, Brown-In/Out, OTP, CS open circuit, and short circuit protection, enhancing the reliability of the power system. Jiewate can also provide a one-stop solution for PD 3.1 applications to charger manufacturers.

Jiewate JW1556 operates in ZVS mode under heavy load, supporting Adaptive ZVS switching to optimize efficiency. Under light load, it operates in DCM mode, providing control for both the main power switch and auxiliary switch, supporting high-voltage startup, X capacitor discharge, burst mode control, and adjustable line compensation, to maximize efficiency across various charging scenarios.

Detailed information on Jiewate JW1556.
Related Articles:
1、Jiewate asymmetric half-bridge JW1556 and half-bridge GaN JW1568K for USB-PD3.1 application solutions
2、Jiewate releases high-performance asymmetric half-bridge controller JW1556 suitable for PD3.1 applications
3、Based on AHB topology design, Jiewate launches a 135W GaN fast charging power solution
4、Jiewate AHB controller JW1556 supports Lenovo’s 100W fast charging
Application Cases:
1、Teardown Report: Baseus 130W 2C1A GaN Charger
2、Built-in AHB architecture, teardown of Lenovo thinkplus lipstick mini 100W GaN charger
Jiewate JW1556B

JW1556B is an optimized model for peak load (peak power), supporting a wider input voltage range of 0-38V, applicable in the PC laptop market requiring 1-2 times peak power.

Jiewate JW1556B shares many key features with JW1556, such as using QFN4x4-20 packaging, with a maximum operating frequency of 1.5MHz, supporting high-voltage startup, X capacitor discharge, burst mode control, and adjustable line compensation.
Application Cases:
1、Teardown Report: Lenovo Legion 140W PD3.1 GaN fast charging charger
On-BridgeAngbao OB2792
Angbao OB2792 is an AHB controller designed for zero-voltage switching resonance, under normal operating conditions, the high-side charging cycle is controlled by conventional peak current control, while the low-side conduction cycle is adjusted by an internal adaptive control loop. Under heavy load, the chip operates in continuous resonance mode, while under light load, it enters frequency foldback mode to achieve zero-voltage switching, reducing switching losses.

OB2792 supports over-voltage protection, under-voltage protection, over-current protection, open-loop protection, X capacitor discharge protection, and internal and external over-temperature protection. OB2792 is designed to provide efficient and reliable switching power supply solutions, suitable for applications above 90W.
Related Articles:
1、AHB topology technology, OB2792 AHB controller supports PD fast charging and multi-port applications
RichtekRichtek RT7795

RT7795 is a controller chip launched by Richtek specifically designed for asymmetric half-bridge (AHB) power supplies, featuring a built-in 625V high-voltage startup device, with an output power of up to 300W, supporting output voltage of 5-48V, built-in X capacitor discharge, and employing continuous resonance operating mode, effectively reducing power loss in AHB and secondary synchronous rectifiers. Additionally, RT7795 effectively addresses potential audio noise issues through proprietary jitter methods, dispersing noise energy and frequency. RT7795 includes multiple protection mechanisms and adopts WQFN-24L packaging, suitable for high-power GaN fast charging power designs.
In addition to this AHB controller chip, Richtek has also launched multiple chips for SR, PFC, and other architectures.
Leadtrend
Leadtrend LD5780
LD5780 is a current mode PWM controller chip designed for high-frequency asymmetric half-bridge flyback (AHB Flyback) topology, suitable for efficient switching power supply systems. The chip features a built-in 700V high-voltage startup circuit and supports X capacitor discharge function, integrating a boost circuit and low-dropout linear regulator to provide stable power supply for external MOSFET/GaN HEMT drivers and PFC controllers, further simplifying external circuit design.

LD5780 features adaptive ZVS modulation technology, which automatically tracks to achieve zero-voltage switching control, reducing switching losses in traditional power designs, especially under medium and light load conditions, effectively improving conversion efficiency. Additionally, LD5780 integrates grouped pulse width modulation control technology, supporting CRM+DCM mixed mode operation under medium and light load conditions, further reducing losses during high-frequency system switching processes.
To enhance the system’s light-load efficiency, LD5780 also provides a PFC control interface, allowing precise adjustment of PFC output, dynamically optimizing power factor and reducing energy waste. The driver section provides ±10mA/-25mA TTL compatible MSW/ASW signal output, supporting flexible configuration for high-side and low-side driving, adapting to various power device topologies.

In terms of circuit integration, LD5780 integrates a boost circuit, effectively addressing the voltage withstand and power consumption issues of controller ICs in USB PD 3.1 wide voltage output (5 – 48V) application scenarios, and also integrates X capacitor discharge function, reducing standby power consumption. In terms of protection mechanisms, LD5780 provides comprehensive multiple protection functions, including input/output over-voltage protection, over-current protection, overload protection, internal/external over-temperature protection, and AC input under-voltage/over-voltage detection.
LD5780 adopts SOP-16, suitable for applications such as switching AC/DC adapters, battery chargers, open-frame switching power supplies, and high-power adapters.
Related Articles:
1、Leadtrend releases the new AHB controller chip LD5780!
Charging Head Network Summary
AHB controllers, with their advantages in power density, efficiency, and cost, are gradually becoming one of the mainstream choices in fast charging product design. Compared to traditional flyback structures, the AHB architecture has significant advantages in energy conversion and loss control, especially suitable for high power density and cost-effective application scenarios. Its innovations in topology structure and control strategies enable fast charging products to achieve higher power output while being more efficient and reliable.
Major manufacturers are actively launching their AHB controller products, which not only continuously innovate technologically but also demonstrate strong competitiveness in practical applications. We see various application prospects for AHB controller products in single-port/multi-port applications, PD3.1 fast charging, etc. These products not only improve the efficiency and reliability of power systems but also provide possibilities for simplifying and miniaturizing power designs, meeting the market’s demand for efficient, compact power solutions. In the future, as technology matures further and the market continues to expand, the AHB architecture is expected to showcase its unique value in more fields, driving the fast charging industry to higher levels of development.
Related Articles:
1、How to choose the power topology architecture for robots? Choose AHB or LLC?
2、Why is AHB considered the best topology architecture for robot chargers?
Click on the blue text to learn about the following hot topics, or reply with the following keywords in the Charging Head Network WeChat backend to get the topic
「Annual Teardowns」
2024、2023、2022、2021、2020、2019、2018、2017、2016、2015
「Teardown Categories」
Outdoor Power Supplies、Inverters、Charging Guns、Charging Piles、Server Power Supplies、PC Power Supplies、Chargers、Power Banks、Wireless Charging、Car Chargers、Charging Cables、Power Strips、Inflatable Power Banks、Hair Dryers、Car Inverters、Electric Toothbrushes、Docks、Inflatable Power Banks、Cooling Back Clips、V Port Batteries、Mobile Wi-Fi、Mini Fans、Electric Mosquito Swatters、Flashlights、Mobile Phones、Monitors、Power Tools
「Application Cases」
Nanxin、Yingjixin、Zhirong、BiYiWei、Meixinsheng、Jiewate、Maoruixin、Huayuan、Silicon Power、TianDeYu、Dongke、Xinhai、Yichong、Qinheng、Yutai、Chengxinwei、Hengchengwei、Xinjing Electronics、Teruixiang、World、Innosilicon、GaN、Weizhao、ChuanTuWei、AOS万国、SongTian