Understanding Automotive Power Management PMIC

In the era of electrification and intelligence transformation in the automotive industry, automotive power management integrated circuits (PMICs) are also important participants. These electronic components play a crucial role in ensuring the efficient and safe operation of modern vehicles. We will delve into the basics of automotive PMICs, the different types available, their applications, and more insights into this technology that is changing the automotive industry.
PMIC solutions have multiple functions, including battery management, voltage regulation, power sequencing, simplifying design, saving space and cost in automotive systems through high integration, and enhancing reliability and robustness.

What Fields Are Automotive PMICs Used In?

Understanding Automotive Power Management PMIC

Basics of PMIC

PMICs are semiconductor devices used to manage and regulate power in electronic systems. In the automotive industry, PMICs are responsible for managing the various power and voltage requirements needed to power the numerous electronic components in vehicles. They act as a “power hub,” ensuring efficient energy distribution while preventing voltage spikes, surges, and other electrical anomalies.

Functions of Automotive PMIC Circuits

PMIC solutions provide multifunctional and efficient solutions for the automotive industry, effectively managing tasks such as battery charging, DC-DC conversion, voltage regulation, and more. These power management controllers have integrated features such as monitoring, sequencing, and functional safety support, which simplify customer designs and save valuable PCB space.
PMICs feature efficient configurable switch-mode regulators and linear regulators that ensure core voltage, memory voltage, and I/O voltage are provided according to specific application needs.
Voltage regulators ensure stable and consistent voltage for various vehicle components, preventing damage from overvoltage or undervoltage. They are suitable for power-hungry systems such as FPGAs, ASICs, and other multi-rail power systems with high power demands.
BMS PMICs are critical in electric and hybrid vehicles. They monitor battery status, manage charging and discharging, and ensure the safety of battery packs. BMS PMICs also play a role in extending battery life.
DC-DC PMICs are primarily responsible for voltage level conversion. In automotive applications, they are used for various purposes, including powering infotainment systems, sensors, and adaptive lighting.
As the use of LED lighting in modern vehicles becomes more widespread, dedicated PMICs (essentially LED drivers) are also used for efficient control and powering of these lighting systems, enabling features such as adaptive headlights and customizable interior lighting.
PMICs also include a range of other features, including integrated inductor buck converters, charge pumps, and other analog circuits (such as battery chargers). They also integrate I2C interfaces to optimize space utilization.
Due to the specific nature of BMS and LED, we will only discuss general DC-DC PMICs.
Understanding Automotive Power Management PMIC
As shown in the figure, PMICs are classified into dedicated and general categories.

Importance of PMIC for Functional Safety

PMICs serve multi-rail systems in CPUs, embedded computing, communication, and storage systems. PMIC devices are well-suited for demanding applications such as powertrain systems, electric drivetrains, chassis, and ADAS, providing efficient, reliable, and safe voltage regulation. Other applications of PMICs in vehicles include rearview and surround-view high-definition automotive cameras, driver monitoring cameras, high-definition dashboard cameras, rear-seat entertainment systems, and virtual dashboards.
PMIC solutions can also extend vehicle battery life; their high efficiency and low quiescent current are key to energy savings, while their reliability and robustness protect automotive electronic control units from battery voltage fluctuations. Additionally, monitoring and supervisory functions enhance the safety design of electronic control units, ensuring efficiency and safety in complex automotive applications.

Trends in Automotive PMIC

As regional architecture begins to gain popularity, SoCs and MCUs are becoming increasingly complex, with more system functions and higher power consumption. PMICs need to continue innovating to meet the latest technological requirements.
Most PMICs are developed around the main control unit, which can be roughly divided into two types: one is power management companies, and the other is MCU companies that provide supporting PMICs.
While specific segments of the automotive PMIC market have witnessed improvements in supply-demand dynamics, leading to price reductions for various automotive chips (such as driver ICs (e.g., LED drivers and motor drivers) as well as PMICs and control ICs), overall demand for automotive products remains relatively stable during the ongoing transition from internal combustion vehicles to electric vehicles. This primarily includes managing higher power demands, integrating more complex systems, and meeting the unique safety and reliability requirements of autonomous vehicles.

ADI: The Importance of Low Iq and Low EMI

ADI believes that powering automotive dashboards and radio hosts faces many conflicting design challenges, including finding an efficient switch-mode regulator with low quiescent current (Iq) that can generate low output voltage directly from the automotive battery while still maintaining low electromagnetic interference (EMI).
To limit heat generation, automotive applications require efficient DC-DC converters to meet strict manufacturer quiescent current requirements. These converters must operate at low input battery voltages to support cold start and stop-start events. A common approach to managing cold starts is to use multiple PMICs (and other components) to reduce battery voltage through two-stage buck regulators. This requires complex circuit design and layout, increasing the solution’s size. This method is also more susceptible to EMI interference, making it difficult to meet EMI standards such as CISPR Class 5. Another issue is that when a load is suddenly disconnected from the automotive battery (load drop events), it can cause a sudden spike in track voltage, potentially generating destructive transient voltages of up to 40 V.
In addition to using two-stage buck regulators, a more direct approach is to use integrated PMICs (such as MAX20057), which offer multiple advantages over other automotive PMICs.
Understanding Automotive Power Management PMIC
This highly integrated triple-output PMIC includes two synchronous buck converters (3.5 A and 2 A) and an asynchronous boost controller that can provide adjustable voltage (typically 10 V) for the buck converters and maintain regulation during cold start operations, even when the battery voltage drops to 2 V. The buck converters have a wide input operating voltage range of 3.5 V to 36 V, with extremely low operating current requirements of just 10 µA (V OUT = 5 V) and 8 µA (V OUT = 3.3 V), making it ideal for voltage regulation during long periods of vehicle shutdown.
| How to Mitigate EMI
To address critical EMI issues, this PMIC features user-selectable spread spectrum capabilities that significantly reduce peak EMI levels. This functionality disperses stray energy over a wider frequency band while reducing its amplitude. The regulator’s switching frequency is fixed at 400 kHz or 2.1 MHz. High switching frequency offers several advantages, such as requiring smaller external components and reducing output voltage ripple, while ensuring no AM band interference. This PMIC can be programmed to operate in any of three modes as needed to optimize performance: forced fixed frequency operation, skip mode with ultra-low quiescent current, and phase-locked synchronization with an external clock.
| Need for Higher Voltage Conversion Ratios
While some automotive PMICs include buck regulators that can provide low output voltages from a relatively wide input range, they achieve this by operating at low switching frequencies. The reason is that the minimum voltage conversion ratio (V OUT /V IN) is limited by the minimum controllable on-time of the regulator (typically 60 ns to 120 ns). To correctly achieve fixed-frequency pulse width modulation (PWM) operation and optimal efficiency, buck regulators must operate in continuous conduction mode (CCM) under normal operating conditions. In CCM, the minimum output-to-input voltage ratio is determined by the following formula:
Understanding Automotive Power Management PMIC
This means that for a typical buck regulator with a minimum on-time of 120 ns and an input of 12 V, maintaining CCM at 2.1 MHz means that the output voltage cannot be lower than 3 V (in reality, considering design margins, it may be as high as 5 V in some cases). Achieving lower output voltages requires pulse skipping (reducing effective duty cycle), but this increases unnecessary EMI. To maintain a constant switching rate, the switching frequency must be reduced, but this also negatively impacts EMI performance.
Compared to other automotive regulators, this PMIC has a significant advantage in this regard. Its integrated buck regulator’s typical minimum on-time is only 20 ns, theoretically allowing for output voltages as low as 0.5 V (for a 12 V battery input, with a switching frequency of 2.1 MHz). This figure is below the specified minimum regulated output voltage (1 V), meaning it can be used to supply low voltage rails without reducing the switching frequency. This allows it to maintain excellent EMI performance at low output voltage levels.

Understanding Automotive Power Management PMIC
Understanding Automotive Power Management PMIC
ADI’s automotive power solutions have a wide range of applications and advantages, with MAXQ, P90, and Silent Switcher being major highlights.
Understanding Automotive Power Management PMIC
Understanding Automotive Power Management PMIC
Understanding Automotive Power Management PMIC
The last three images highlight the technical features of MAXQ, where the MAXO power architecture minimizes output capacitance, reducing system size and cost by up to 75%, achieving a maximum output of 40A on a 10mm*20mm PCB.
Understanding Automotive Power Management PMIC
Understanding Automotive Power Management PMIC
Understanding Automotive Power Management PMIC
Additionally, this emphasizes ADI’s 90nm process technology, which shows significant efficiency improvements compared to competitors.
Understanding Automotive Power Management PMIC
Silent Switchers exhibit excellent electromagnetic interference (EMI) performance, effectively reducing electromagnetic radiation during operation through innovative flip-chip packaging and pin architecture layout, zero dead time control, etc. This allows the power supply to maintain a quiet and stable operational state while achieving high-frequency and efficient conversions, significantly reducing interference with other sensitive electronic components and minimizing EMI.

TI: The Need for Greater Flexibility

Texas Instruments (TI) FlexPower architecture is a highly flexible PMIC with the following features and advantages:

| Output Combinations and Configurations
Flexible combination of buck converters: Able to combine output buck converters to achieve higher output currents, and can also stack multiple FlexPower PMICs together to increase the voltage range of the power rail. For example, the LP8756x-Q1 can combine phases to generate five different output combinations.
Multiple configuration methods: For FlexPower devices that can be configured via I2C, output settings can be configured at startup through I2C. Devices like the LP873x-Q1 and LP8756x-Q1 series can control initially disabled output rails through software configuration via I2C, allowing customers to select suitable phase configuration devices as needed, and further configure output voltage, current limits, and power-up and power-down sequencing control via MCU communication through I2C. Additionally, TI has released versions pre-programmed for dedicated processors; for those needing application-specific custom settings programmed into one-time programmable (OTP) default memory, please contact TI sales for more information.
Understanding Automotive Power Management PMIC
I2C Configuration Process
| Advantages of Power Solutions
Create distributed power: As smaller (2-4 rail) PMICs, they can be interconnected to extend the number of power rails to user specifications, creating distributed power solutions. Because there are no unused regulators, they can easily provide optimized solutions.
Adapting to changing requirements: Based on multi-phase functions of DC/DC regulators and a smaller number of power rails, designers can combine or split various FlexPower PMICs according to application requirements, reducing unnecessary regulator usage, ensuring optimized costs, and meeting specific SoC power needs without the need for external sequencers or external fault monitors.
Improved thermal management and layout flexibility: Providing distributed power solutions helps dissipate heat on the circuit board, addressing potential conflicts with adjacent components due to centralized thermal management in traditional high-integration PMICs; at the same time, individual FlexPower PMICs take up less space, offering greater layout flexibility to be placed near load points.

| Advantages in the Design Process
In design, power requirements may change multiple times, such as when adjustments are needed from initial power estimates to the design validation phase. Using FlexPower PMICs, changes can be easily made by simply modifying the MCU code.
| Overall Architecture Advantages
Scalability compatible with discrete components and the timing control and monitoring functions of traditional PMICs, integrating the advantages of both architectures; and through flexible software configuration, it can effectively shorten development cycles, making it easy to customize PMIC outputs to achieve optimal solutions for specific project needs.
Understanding Automotive Power Management PMIC
Summary of FlexPower Advantages
| TI PMIC Product Portfolio
Understanding Automotive Power Management PMIC

Infineon: Relying on a Strong MCU Ecosystem

Infineon’s automotive power series is unified under the name OPTIREG, which can be understood as optimization regulation technology and methods.
Understanding Automotive Power Management PMIC
Under the OPTIREG category, it can be divided into four main categories: PMICs, SBCs, linear, and switching, among which PMICs are divided into dedicated and general types.
| Differences Between General and Dedicated PMICs
Application scenarios and advantages: Suitable for a wide range of application scenarios. They perform well in software reuse, providing a certain level of flexibility for application-specific (Application Specific, abbreviated AS) functions. For example, in different types of systems, if general PMICs are used, their software layer can have common parts reused, facilitating a certain degree of functional adjustment for different products.
Disadvantages: They may not achieve comprehensive optimization of system costs, where system costs involve the bill of materials (BOM) and functional safety (FuSa). Although general-purpose PMICs have strong versatility and advantages in software reuse, there is still room for improvement from an overall system perspective.
Dedicated PMICs, on the other hand, have the greatest advantage in significantly optimizing and reducing system costs, making system functions more closely aligned with specific applications, but they require dedicated hardware and software development and more diverse materials.

Understanding Automotive Power Management PMIC
As shown in the figure, Infineon’s PMICs can be applied to various MCUs, but most should be paired with Infineon’s various MCUs. As the world’s leading automotive MCU supplier, they should leverage their maximum market advantage.
Understanding Automotive Power Management PMIC
Understanding Automotive Power Management PMIC
Infineon has detailed product roadmaps and selection decision paths for PMICs based on different application needs, which also provides insights for other PMIC selections.

MPS: Customization Based on Demand

MPS does not have automotive-grade MCUs, so they often work closely with other MCU manufacturers.
For example, MPS has collaborated with Xinchih Technology to develop reference boards and three key power solutions, including primary power, secondary power, and backlighting driver solutions.
MPS and Xinchih Technology jointly developed the X9H reference board, which is a high-performance cockpit chip in the X9 series, featuring a 6-core A55 plus several R5 cores, with CPU computing power reaching 36K DMIPS and GPU computing power reaching 140 GFLOPS. The X9H reference board developed in collaboration with Xinchih can achieve intelligent cockpit solutions with up to 4 screen interactivity. The input end of this reference board is powered directly by a 12V battery. Since the supply rails of SoCs are often below 1V voltage levels, a two-stage power solution is recommended to improve system conversion efficiency while addressing battery voltage fluctuations during cold starts and load drops.
| Primary Power Solution
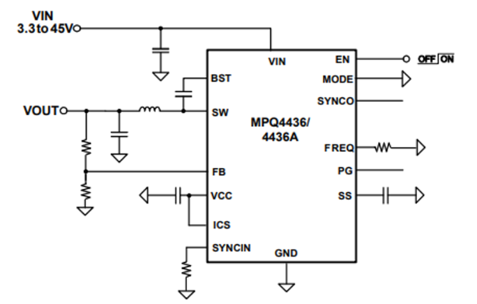
The primary circuit uses MPQ4436-AEC1 to convert 12V power to 5V. MPQ4436-AEC1 is an automotive-grade synchronous buck regulator with adjustable frequency, with a maximum input voltage (VIN) of 45V and a maximum output current (IOUT) of 6A, also supporting parallel configurations.
Understanding Automotive Power Management PMIC
The primary power solution: MPQ4436-AEC1
The functional features of MPQ4436-AEC1 are described as follows:
4mm x 4mm ultra-small package size reduces board space;
Ultra-high conversion efficiency supports heat dissipation in complex cabin environments;
Dynamic performance provides stable output for downstream circuits;
Support for multiple parallel configurations increases design flexibility and platform continuity for customers;
Rich internal protection features ensure system reliability, such as overcurrent protection (OCP) with hiccup mode and undervoltage protection (UVP).
There is also a version of MPQ4436A-AEC1 with spread spectrum functionality, which can reduce the system’s EMI interference, making it easier for customers to design EMI for their entire board, allowing for flexible selection based on their needs.
| Secondary Power Solution
The MPQ217x automotive-grade switch-mode regulator series enables flexible pin-to-pin compatibility between X9E, X9M, and X9H. This series of regulators includes MPQ2177-AEC1 (1A IOUT), MPQ2178-AEC1 (2A IOUT), and MPQ2179-AEC1 (3A IOUT), all of which support unified hardware layout across different platforms. Taking X9H as an example, the secondary circuit consists of multiple MPQ2179-AEC1 and MPQ2167A-AEC1 (6A IOUT) based on the current requirements of different SoC power rails. The following figure shows the system architecture of the secondary power solution.
Understanding Automotive Power Management PMIC
System architecture of the secondary power solution
The secondary circuit implemented with MPQ2179 and MPQ2167A has the following advantages:

MPQ2179 and MPQ2167A are designed specifically for 5V applications such as infotainment systems, ADAS, cameras, and smart cockpits, all of which require fast transient response, ultra-low noise, high precision output, and good thermal performance.

Using MPS’s latest Bipolar-CMOS-DMOS (BCD) low-resistance process combined with advanced flip-chip packaging technology can achieve high system efficiency.

MPQ2179-AEC1’s 2.4MHz high switching frequency (fSW) reduces inductor size, avoids AM radio frequency bands, and reduces interference with automotive radio bands.
MPQ2167A-AEC1 adopts a small size (3mmx3mm) package, and its operating frequency can be set through an external resistor, with a maximum of 2.2MHz. This device also integrates rich protection features, including cycle-by-cycle overcurrent protection (OCP), output short-circuit protection (SCP), input undervoltage protection (UVP), and output overvoltage protection (OVP).
The backlighting driver solution X9H can support up to four full HD displays, with the screen lighting and dimming requiring backlighting driver chips. For example, MPQ3364-AEC1 is a boost WLED driver with a maximum operating frequency of 2.2MHz, with a maximum driving current of 150mA per channel, and can support a maximum output voltage (VOUT) of 50V.
Understanding Automotive Power Management PMICFunctional block diagram of MPQ3364-AEC1
The functional features of MPQ3364-AEC1 are described as follows:
Supports I2C interface, and the chip itself supports 3 I2C addresses, allowing up to 3 chips to be configured on the same I2C bus for convenience;
Provides three available dimming modes: pulse width modulation (PWM) dimming, analog dimming, and hybrid dimming (PWM and analog dimming), which can be selected via external pins. The PWM dimming ratio and analog dimming ratio can reach 15000:1 and 200:1, respectively, enabling fine-tuning of screen brightness.
Supports cycle-by-cycle current protection, LED open-circuit protection and short-circuit protection (SCP), inductor short-circuit protection (SCP0), output overvoltage protection (OVP), and over-temperature protection (OTP). Rich internal protection features ensure the safe and reliable operation of the backlighting driver system.
Understanding Automotive Power Management PMICX9H reference board multi-screen interactive solution (Source: Xinchih Technology)
The technological advancements of SoCs in automotive smart cockpits place higher demands on computing power, clock frequency, and dynamic response speed. At the same time, they also require higher output current levels for single-phase or multi-phase outputs. The combination of these factors will bring new challenges to the selection and design of power chips. To meet these challenges, MPS and Xinchih Technology jointly developed the X9H reference board, creating an intelligent cockpit solution. MPS’s two-stage power supply solution not only improves system conversion efficiency but also supports battery voltage fluctuations while providing a backlighting driver solution.

STMicroelectronics: Configurable PMIC

STMicroelectronics has launched a flexible automotive power management chip SPSB100, which is suitable for high-integration processors such as Stellar automotive-grade microcontrollers, allowing users to set the power-up sequence and optimize output voltage and current values according to system requirements. The new product SPSB100 can be used for vehicle electrical systems, zone control units (ZCU), vehicle control platforms (VCP), body control (BCM), and gateway modules.

Understanding Automotive Power Management PMIC

SPSB100 is equipped with three switch-mode buck power converters and two linear voltage regulators (LDO), providing the required voltage rails for the system microcontroller and powering external peripheral loads and sensors. Additionally, the new product features two wake-up inputs and advanced fault safety functions. The internal boost controller stabilizes the power supply voltage during voltage transients such as cold start pulses, start/stop operations, and low battery conditions.
All three buck power converters in SPSB100 have overcurrent detection and current limiting safety protection functions, with internal soft-start functionality to prevent excessive inrush current. Two of the converters can provide up to 3A of output current at selectable output voltages of 3.3V, 5V, or 6.5V, while the third converter can provide up to 6A at output voltages of 3.3V, 1.25V, 1.2V, 1.1V, or 0.98V. Among the two LDO regulators, one is fixed at 5V output voltage with a maximum output current of 120mA and a voltage accuracy of 2%. The second can be set to follow the 3.3V or 5V voltage of the buck converter. The new product also includes a high-side driver that provides open-load and overcurrent diagnostic functions.
Among other features, the internal non-volatile memory (NVM) is used to store output voltage values and power-up sequence parameters; the SPI port serves as a code burning interface, supporting control and diagnostic functions, allowing designers to use it for various electrical platforms requiring different power rails and peripherals. SPSB100 features a deep sleep mode with a static current of less than 40µA. It also has dedicated interrupt pins for fault communication, reset microcontroller pins, and over-temperature warning protection functions. For functional safety applications that must meet ISO 26262 automotive safety integrity level (ASIL) requirements, STMicroelectronics provides relevant technical documentation.
The newly launched PMIC chip comes with two default configurations and can be comprehensively configured later: SPSB100B directly powers the microcontroller core, while SPSB100P drives the microcontroller’s internal switch-mode power supply.

Accelerating Domestic Production

As the localization rate of automotive electronics increases, domestic manufacturers are also striving in the PMIC market.
Xinzou Technology: Xinzou Technology’s SCT61240Q four-channel camera module PMIC has multiple advantages. It has a wide voltage input range of 4-19V, including one medium-voltage DC/DC buck, two low-voltage DC/DC bucks, and one high PSRR low-noise LDO. It adopts the industry’s smallest 2.5×3.5mm QFN-18L ultra-small package, suitable for automotive camera modules with extremely high size requirements. It also features an innovative adaptive voltage regulation function, which automatically adjusts the LDO’s voltage difference to maintain 300mV, optimizing LDO power consumption and achieving high-performance output with high efficiency.
Nanchip Technology’s automotive camera PMIC series: including products like SC6201Q, SC6205Q, and SC6208Q. This series of chips can achieve safe and efficient automotive camera power management with a single chip, integrating multiple buck converters and low-dropout linear regulators into a single chip, supporting wide input voltage and excellent energy conversion efficiency, with peak efficiencies of 93.0%, 87.4%, and 91.7% for their buck converters, respectively. They also support various protection functions, and all switching converters operate in a fixed frequency PWM mode of 2.2MHz, integrating spread spectrum and phase-shifting technology without using common mode chokes to meet the stringent CISPR 25 Class 5 standard.
Naxin Micro: Launching automotive-grade 16/24-channel linear LED drivers NSL21916/24 in May 2024, suitable for dynamic through-type taillights, dynamic luminous grille lights, and ISD intelligent interactive lights, using Naxin Micro’s thermal sharing technology to enhance the thermal performance of multi-channel linear LED driver devices and reduce the power consumption of linear LED driver chips.
Yiswei EPA9900: The first domestic automotive-grade LCD display PMIC chip, expected to be mass-produced in 2024. It can adapt to various mainstream LCD displays, including amorphous silicon (a-Si), low-temperature polycrystalline silicon (LTPS), and oxide (Oxide), integrating two positive and negative pressure power supplies, supporting the expansion of two external charge pump architectures, capable of powering display source chips and gate chips, and supports flexible configuration of output voltage and startup shutdown timing, with independent OVP, linked UVP, and SCP advantages in protection performance.

Hao Wei Group: In June 2024, the first automotive-grade LCD display PMIC WXD3137Q was released. This PMIC has passed the stringent AEC-Q100 certification, integrating VPOS and VNEG outputs, and supports VGH/VGL expansion, with a minimum fixed switching frequency of 1.15MHz. It can support forced PWM (FPWM) or power-saving mode (PSM). Additionally, the WXD3137Q has extremely low shutdown current (0.05uA typical) and static current (300uA typical), and features built-in UVLO (undervoltage lockout), OVP (overvoltage protection), OCP (overcurrent protection), and OTP (over-temperature protection), ensuring product reliability and safety.

However, overall, due to the limited number of domestic automotive-grade MCU manufacturers, the corresponding PMIC support still requires time, while other combinations are gradually improving.

· END ·

Please set us as a “Starred” to receive push notifications in a timely manner.
Follow "Automotive Development Circle" and reply "Auto" to get the Autosar introduction and practice data package for free!
Understanding Automotive Power Management PMIC

Scan to add the assistant and reply “Join group”

Communicate face-to-face with electronic engineers

Understanding Automotive Power Management PMIC

Leave a Comment