
Software, as the cornerstone of the digital age, has always been a combination of intellectual and labor-intensive processes. With the rapid development of artificial intelligence, particularly in machine learning and natural language processing (NLP) technologies, the traditional model of software development is ushering in an unprecedented wave of intelligence. AI is increasingly becoming the core engine driving the software development process itself.
The core driving force behind this transformation is that AI can significantly enhance development efficiency, improve code quality, shorten time-to-market, and is expected to lower the barriers to software development. AI-driven software development is not just a tool-level innovation; it also signifies profound changes in the roles of developers, team collaboration models, and even the entire software industry ecosystem. This article will delve into various aspects of this emerging field, analyzing its internal logic and development dynamics.
Historical Footprints of Programming Intelligence: From LISP to Autonomous Agents
In 1950, Alan Turing proposed the famous “Turing Test” to determine whether a machine can exhibit intelligent behavior equivalent to, or indistinguishable from, that of a human. The Dartmouth Conference in 1956 formally established the field of “Artificial Intelligence“; attendees believed that all aspects of intelligence could, in principle, be precisely described, allowing machines to simulate it.
In 1958, John McCarthy created the LISP (List Processing) language, the first programming language specifically designed for AI research, which is still in use today. LISP, with its powerful symbolic processing capabilities, became an important tool for early symbolic AI research. Symbolic AI attempted to simulate human reasoning processes through logical rules and knowledge representation.
Following this, the concept of Expert Systems was proposed in the 1970s by Stanford University computer scientist Edward Feigenbaum. Expert systems aimed to simulate the decision-making capabilities of human experts, solving complex problems in specific domains through built-in knowledge bases and inference engines. Although these early AI systems had relatively limited functions, they laid the groundwork for more complex AI programming, demonstrating the potential for machines to perform human-like reasoning tasks.
From the 1980s to the 1990s, the AI field witnessed a significant shift from purely rule-based systems to Machine Learning. In 1959, Arthur Samuel coined the term “Machine Learning” while discussing how to make machines play checkers better than programmers. Machine learning enables AI systems to learn from data and improve performance, rather than relying solely on hard-coded rules. Techniques such as neural networks and decision trees began to emerge during this period.
After 2010, breakthroughs in Deep Learning significantly pushed the boundaries of AI capabilities. The proliferation of graphics processing units (GPUs) provided powerful computational support for training large neural networks. Deep learning achieved revolutionary results in fields such as image recognition and natural language processing, opening new avenues for AI applications in software engineering.
As AI technology matured, the concept of Intelligent Agents gradually emerged. These agents are designed to operate autonomously in dynamic environments, perceiving their surroundings and making decisions based on observations.
In recent years, particularly with the advent of the Transformer architecture (introduced in 2017), AI’s understanding and generation capabilities have been greatly enhanced, giving rise to powerful large language models (LLMs) such as GPT and BERT. This has laid the foundation for the development of more advanced AI programming tools and Autonomous Agents. Today, we are entering an era of the “Agent Economy,” where AI systems are no longer just passive tools but can actively plan, execute complex tasks, and even collaborate with other AIs as “digital employees” or “virtual engineers.”
From the birth of the LISP language to the practice of expert systems, and then to the flourishing of machine learning and deep learning, culminating in the dawn of autonomous agents, a clear trend emerges: the inevitable integration of AI with software development.
AI-Driven Software Development: Market Overview and Growth Potential
The integration of AI in the software development field has not only brought about technological innovations but has also spawned a vibrant and rapidly growing market.

The global artificial intelligence (AI) software market has shown exponential growth in recent years. The global AI software market reached nearly $59.97 billion in 2023, with a compound annual growth rate (CAGR) of 35.52% since 2018. The market is expected to grow from $59.97 billion in 2023 to $223.25 billion by 2028. By 2033, the market size is expected to reach $862.14 billion, with a CAGR of 31.03% from 2028 to 2033. These figures clearly demonstrate the immense scale and strong growth momentum of the AI software market.
The Emergence of the Generative AI Software Market

Within the vast market of AI software, the Generative AI (GenAI) software market is expanding at an astonishing rate. A report by ABI Research predicts that the GenAI software market will grow from $10.45 billion in 2023 to over $176 billion by 2030. By 2030, the application of GenAI in enterprise environments is expected to create $434 billion in value annually, covering major industries.
AI Coding Tools Market: The “New Infrastructure” of Software Development

The AI coding tools market, which directly empowers software development, is also showing strong growth momentum. The global AI coding tools market is valued at $6.7 billion in 2024 and is expected to reach $25.7 billion by 2030, with a CAGR of 25.2%.
The growth of the AI coding tools market is primarily driven by the increasing demand for software development automation, as companies seek to reduce costs and improve efficiency through automated coding, debugging, and testing; continuous technological advancements, especially in NLP and ML, have made AI tools smarter and more precise; and the rise of low-code/no-code platforms has lowered the barriers to software development, expanding the user base and driving demand for AI coding tools.
AI is not only reshaping the functionality of software but also the process of software creation. For developers, this means a leap in productivity; for enterprises, it means accelerated innovation and cost-effectiveness; for investors, it undoubtedly represents a high-growth sector worth close attention.
How Will AI Reshape the Role of Software Engineers?
The rise of AI in software development has sparked widespread discussion about its impact on the future roles of software engineers.

OpenAI CEO Sam Altman predicts that AI’s coding capabilities will rapidly improve, potentially reaching the level of the world’s top programmers by the end of 2025. Altman emphasizes that “agentic coding” will be the next major breakthrough, where AI systems can independently handle larger-scale programming tasks with minimal human guidance.
Google Chief Scientist Jeff Dean predicts that AI systems will reach the level of “junior engineers” in about a year (by early 2026). Dean emphasizes that this “virtual engineer” will not only write code but will also be able to perform testing, debug performance issues, learn from more experienced engineers, and use various software development tools.
Anthropic CEO Amodei’s predictions are even more aggressive, as he believes AI will write 90% of the code within six months and achieve automation in software development within a year.
AI is rapidly reaching, and in some aspects already possesses, coding capabilities comparable to those of human junior and even mid-level developers. Almost everyone agrees that the role of software engineers will undergo a fundamental transformation. Future software engineers will need to possess stronger system design skills, the ability to utilize AI tools, and the capability to supervise and guide AI agents. Those who can quickly adapt and master new skills will occupy a more advantageous position in the AI-driven software development era.
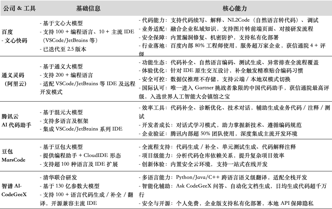
China’s AI Programming Landscape
Chinese technology companies are also demonstrating proactive layouts and rapid iteration capabilities, launching a series of competitive AI programming assistants and large language models.

The rapid development of these Chinese technology companies and their AI programming tools not only provides more options for domestic developers but is also becoming an undeniable force in the global AI software development landscape, jointly pushing the boundaries of programming intelligence.
Mainstream AI Programming Tools
With the rapid development of AI technology, numerous AI programming tools and platforms have emerged in the market, empowering developers in various ways, from intelligent code completion to complete project-level intelligent agents, significantly changing the software development ecosystem.
Commercial AI programming giants and their products

AI Native IDEs and Emerging Tools
In addition to traditional IDEs enhanced with AI, a batch of “AI native” IDEs and tools have begun to emerge, which have AI as a core component from the outset.
-
Cursor: Cursor is an AI native IDE built on a branch of VS Code, deeply integrating AI functionalities. It offers advanced code completion, a Composer feature for creating entire applications through natural language instructions, an Agent mode for context collection and terminal operations, context-aware chat, built-in bug finders, and more.
Cursor supports various models such as GPT-4o, o1, Claude3.5 Sonnet, and allows users to customize AI behavior. Compared to VS Code + Copilot, Cursor’s AI integration is deeper, with a stronger understanding of the entire project, but may differ in resource consumption and compatibility with certain extensions.
-
Devin (Cognition AI): Dubbed the “first AI software engineer,” Devin is an autonomous AI agent capable of end-to-end building and deploying applications, autonomously finding and fixing errors in codebases. It has its own command line, code editor, and browser, capable of planning and executing complex development tasks. Although early evaluations show limited success in complex tasks and challenges in workflow and resource consumption, Devin represents an important step towards higher-level autonomous software development.
-
Trae (ByteDance): Trae (The Real AI Engineer), launched by ByteDance, is also based on VS Code, characterized by its “think before you act” project-level operational approach, systematic task decomposition Builder mode, and support for multimodal inputs, including images.
Open Source AI Programming Frameworks and Models
The open-source community has also contributed numerous influential projects in the AI programming field, providing developers with more choices and customization capabilities.
-
Large Language Models (LLMs) for Code:
-
Qwen2.5-Coder (Alibaba Qwen Team): Performs excellently in the HumanEval benchmark test (88.4%), supports long contexts (128K tokens) and 92 programming languages.
-
WaveCoder-Ultra-6.7B (Microsoft): Achieves a HumanEval score of 81.7%, excels in code generation, summarization, translation, and fixing.
-
Deepseek-coder-6.7B-Instruct (DeepSeek): Scores 78.6% on HumanEval, supports 16K tokens context, proficient in over 80 languages, especially skilled in code explanation and debugging.
-
Phi-3.5-mini-instruct (Microsoft): A lightweight multilingual model (3.8 billion parameters), supports 128K tokens context, HumanEval score of 62.8%.
-
Code Llama (Meta AI): Built on Llama2, optimized for code generation and discussion, available in various parameter sizes (7B, 13B, 34B) and specific versions. It supports long contexts (up to 16K tokens) and has code infilling capabilities. Code Llama’s open-source license allows it to be used freely for commercial and research purposes.
Open Source AI Agents and Frameworks
-
Cline (Roo Code): An open-source autonomous coding assistant for VS Code, featuring “plan” and “act” modes, capable of reading and writing files, executing terminal commands, automating browser operations, and supporting API connections to OpenAI GPT-4 or local models. It supports custom modes to fit specific roles (e.g., architect, QA engineer).
-
OpenHands (formerly OpenDevin): An open-source platform designed to enable AI agents to perform complete software development tasks, including modifying codebases, executing terminal commands, browsing the web (e.g., Stack Overflow), and interacting with APIs. It employs event-driven state management and a sandbox runtime environment, supporting multi-agent collaboration.
-
Aider: A popular open-source command-line AI pair programming tool that collaborates with models like GPT (via user API keys), directly modifying files in local codebases and automatically committing changes to Git. It supports over 100 programming languages, can map entire codebases, and offers features like voice-to-code, automatic organization, and testing.
-
Goose (Block): An open-source AI agent framework released by Block (formerly Square), designed to be scalable and fully run locally, capable of writing and executing code, debugging errors, and interacting with the file system.
These tools and platforms, whether products from commercial giants, AI-native innovations, or contributions from the open-source community, are collectively shaping the future of AI-driven software development. They not only enhance development efficiency but also redefine the content and methods of developers’ work.
New Opportunities Brought by AI Programming
The integration of artificial intelligence in software development is unleashing tremendous potential in unprecedented ways, bringing new opportunities for developers, enterprises, and the entire industry.
Accelerating Development Cycles and Enhancing Productivity:AI One of AI’s most direct and significant contributions is the substantial reduction of the software development lifecycle and the enhancement of developer productivity. AI tools can automate a large number of time-consuming and repetitive daily tasks, such as project management, market analysis, performance testing, documentation writing, and generating boilerplate code. This allows product managers, engineers, and designers to focus more on higher-value and creative work.
Improving Code Quality, Debugging, and Testing Efficiency:AI can not only write faster but also write better, playing a key role in ensuring software quality. AI tools can provide real-time suggestions for corrections, highlight potential issues, and ensure consistency in code style and adherence to best practices. AI can automate debugging, analyze code, identify errors, and provide real-time repair suggestions, even automatically fixing code issues.
Another profound impact of AI is to lower the barriers to software development, achieving “democratization of development“. AI-driven low-code/no-code platforms are empowering a broader range of people, including business personnel and domain experts, enabling them to build applications even without a strong programming background. This not only fosters innovation within enterprises but also reduces reliance on traditional development teams.
The integration of AI is reshaping the role of software engineers and imposing new requirements on their skills. The role of developers is shifting from mere code implementers to “orchestrators of technology,” who need to manage AI integration and optimize and validate AI outputs. Future core skills will focus more on advanced problem-solving, architectural planning, system integration, strategic decision-making, and creative challenges. Mastery of AI tools, understanding their capabilities and best practices, will become essential skills for developers.
While general-purpose AI coding tools are becoming increasingly powerful, domain-specific AI assistants are releasing even greater value.
-
Scientific Computing: Tools like NVIDIA Modulus (Physics-informed AI simulation), BioNeMo (Generative biology/chemistry), and IBM Watson for Science (data analysis) primarily accelerate analysis and simulation processes within existing scientific software frameworks rather than generating entirely new scientific computing code from scratch. These tools deeply embed knowledge and methodologies specific to particular scientific fields.
-
Game Development: Unity Muse provides chat-based problem-solving and generative AI tools for textures, animations, character behaviors, sprite sheets, etc., optimized for the unique workflows and asset types in game development.
-
Web Development: Many general-purpose AI coding tools, such as Qodo, GitHub Copilot, and CodeGeeX, have gained widespread application in web development due to their strong support for HTML, CSS, JavaScript, and popular frameworks like React and Vue.
-
Embedded and Hardware Development: AI tools targeting resource-constrained devices and specific hardware are also emerging, such as Edge Impulse AI and Arduino AI. The core of these tools is to optimize code to fit specific hardware limitations and performance requirements.
Future AI-assisted development will not only rely on generalist LLMs but will also see a surge of specialized “expert AI assistants”. These domain-specific AIs will provide deeper and more precise assistance than general models, understanding the jargon, best practices, and potential pitfalls of specific fields, thus offering higher quality support.
Challenges, Risks, and Ethical Considerations of AI Programming
Despite the unprecedented opportunities AI brings to software development, its widespread application also comes with a series of challenges, risks, and ethical issues that cannot be ignored. A comprehensive examination of these potential “double-edged sword” effects is crucial for ensuring that AI technology empowers the software industry in a healthy and sustainable manner.

Technical Limitations: Bottlenecks in Complexity, Novelty, and Context Understanding
Current AI models still exhibit significant technical limitations when handling highly complex, novel, or contextually deep software development tasks.
-
Lack of Creativity and Complex Problem-Solving Ability: AI systems excel at executing repetitive and structured tasks learned from data analysis but struggle with creative thinking, abstract reasoning, or solving entirely new complex problems. For example, conceiving disruptive product features, designing entirely new software architectures, or understanding the far-reaching implications of certain decisions often exceed the current capabilities of AI.
-
High Dependence on Data Quality: The performance of AI models directly depends on the quality of training data. If the training data is flawed, incomplete, or biased (e.g., filled with buggy or unsafe code examples), the outputs generated by AI may also contain similar errors or inappropriate suggestions. Even with high-quality data, AI may still err in interpreting complex or nuanced scenarios.
-
Limited Context Understanding Ability: AI tools often struggle to fully grasp the macro context of projects, including deep business objectives, real user needs, changing market dynamics, and strategic considerations of specific technology choices. Currently, AI coding tools often perform poorly when dealing with complex contexts that extend beyond a single code repository and involve interactions between multiple services and projects.
-
Challenges in Integrating with Legacy Systems: Integrating advanced AI tools with existing enterprise systems, especially outdated legacy systems and rigid workflows, may face compatibility issues, high transformation costs, and technical barriers.
-
Reliability Gaps: Code generated by AI may appear to work well in testing environments but can encounter unexpected failures in complex production environments, especially in distributed systems. AI often lacks semantic understanding of the actual behavior of its generated code, leading to potentially confusing interpretations.
Security Vulnerabilities of AI-Generated Code
AI-generated code is not inherently secure and may introduce new security risks.
-
Introduction of Common Vulnerabilities: AI-generated code may contain common security vulnerabilities such as SQL injection, cross-site scripting, hardcoded credentials, and improper input validation, which, if not rigorously reviewed, can directly enter production environments.
-
Replication of Unsafe Patterns: AI models learn from training data and replicate unsafe coding patterns contained within. For example, a 2023 study found that 30% of AI-generated API authentication template code had security flaws.
-
Mitigation Measures: Addressing these security risks requires a multi-layered mitigation strategy, including mandatory manual code reviews (especially for critical functionalities), using security scanning tools designed for AI-generated code, training AI models based on secure coding principles, and adhering to established secure coding frameworks (e.g., OWASP, NIST).
Intellectual Property, Copyright, and Licensing Dilemmas
The ownership of intellectual property generated by AI is a complex and unresolved issue.
-
Challenges of Copyright Law: The copyright status of AI-generated content, especially purely AI-generated works, remains unclear. The U.S. Copyright Office’s position is that purely AI-generated works are not protected by copyright, while the copyright of AI-assisted works depends on the extent of human creative contribution.
-
Risk of Infringement: AI models may have been exposed to large amounts of copyrighted code during training, and if the generated content is substantially similar to existing copyrighted code, it may trigger infringement lawsuits.
-
Licensing “Pollution” from Open Source: AI-generated code may inadvertently incorporate code snippets from different open-source projects, which often come with specific open-source licenses. If these licenses conflict with the commercial model or licensing strategy of the enterprise’s own products, it can lead to “licensing pollution” issues, potentially resulting in serious legal liabilities or even forcing product takedowns or code rewrites. It is reported that about 35% of AI-generated code samples have licensing irregularities.
The Impact of AI on Software Engineer Employment Prospects
-
Concerns about Job Replacement: As AI coding capabilities enhance, some industry leaders (such as Sam Altman) admit that fewer software engineers may be needed in the future, particularly for positions primarily engaged in repetitive coding tasks.
-
Skill Enhancement and Demand Transformation: A more mainstream view is that AI will enhance developers’ capabilities rather than simply replace them. AI will free developers from tedious coding tasks, allowing them to focus on more complex and creative work, such as system design, architectural planning, user experience innovation, and the supervision and tuning of AI systems themselves. This may, in turn, create new job opportunities due to the reduced costs and increased efficiency of software development, leading to a demand for more advanced software and more diverse applications..
-
The Necessity of Skill Upgrading: Gartner predicts that by 2027, 80% of software engineers will need to upgrade their skills to adapt to the changes brought about by generative AI. Future software engineers will need to be professionals who can proficiently use AI tools, understand AI principles, and collaborate effectively with AI.
The complexity of this impact means that the demand structure in the software engineering field will undergo profound changes. For entry-level positions that merely execute basic coding tasks, demand may decrease. However, for senior engineers who can harness AI, conduct complex system design, solve challenging problems, and drive innovation, their value and demand may actually increase.
The application of AI in software development is a systematic project that requires careful evaluation and proactive responses to the various potential risks while embracing the technological benefits.
The Future Potential of AI Programming
The AI-driven software development landscape is at an exciting turning point. Looking ahead, its potential has yet to be fully realized, but it also requires collective efforts to address the strategic challenges that come with it.

Moving Towards Autonomous Software Development
The role of AI in software development is evolving from an auxiliary tool to more autonomous agents, with its development path analogous to the SAE levels of automation in the autonomous driving field (L0-L5).
-
Current Stage (L1-L2: Assistance/Partial Automation): Current mainstream AI programming tools, such as GitHub Copilot and other code assistants, primarily provide code completion, function generation, and other auxiliary functions, with developers still leading the entire development process. This is similar to driving assistance or partial automation.
-
Emerging Trends (L3-L4: Conditional/High Automation): AI agents represented by Devin are attempting to handle more complex, multi-step development tasks under specific conditions, even building simple applications end-to-end. This indicates a trend towards conditional and high automation.
-
Future Vision (L5: Fully Autonomous): Fully autonomous software development, where AI can independently complete the entire software lifecycle from requirements analysis, design, coding, testing, deployment to maintenance based on high-level objectives, is one of the ultimate goals in this field.
Although there is still a long way to go to achieve L5, industry leaders and researchers have begun to envision and explore its possibilities. Some experts predict that by early 2027, AI agents may be able to complete software engineering tasks that typically take human experts a week.
To achieve a higher degree of autonomy, key technological breakthroughs are needed in AI’s reasoning capabilities, long-term planning abilities, robust error handling mechanisms, and the construction of deep “world models” of code and its operating environments.
Next-Generation AI Coding Architectures and Methodologies
Future advancements in AI in the coding field will rely not only on larger-scale language models but also on innovations in smarter, more efficient, and more specialized architectures and methodologies.
From General Large Models to Specialized, Agent-Based Architectures: The trend is shifting from single, large LLMs to smaller, more specialized, and efficient modular and agent-based architectures. This includes:
-
Hyperdimensional Computing (HDC): A new computing paradigm that mimics the brain’s information processing, characterized by fast learning speeds and high energy efficiency (especially suitable for edge AI).
-
Neuro-Symbolic AI (NSAI): Combines the pattern recognition capabilities of neural networks with the logical reasoning capabilities of symbolic systems to achieve better interpretability and efficient decision-making on edge devices.
-
Capsule Networks: As a potential alternative to Transformers, they are expected to achieve better generalization with fewer samples.
-
The Core Position of Retrieval-Augmented Generation (RAG): For coding tasks that require dynamic retrieval and utilization of specific contextual knowledge, RAG technology is expected to outperform traditional model fine-tuning. RAG allows AI to access and integrate relevant, verifiable information sources in real-time, which is crucial for improving the reliability of code generation and reducing “hallucinations”.
The evolution of these architectures and methodologies aims to build AI coding partners that can better understand code intentions, plan execution steps more effectively, and collaborate more closely with development environments and toolchains.
Frontiers of Research and Unresolved Challenges
Despite significant progress in AI in the coding field, many foundational research challenges remain to be addressed, which are key to achieving higher levels of autonomous software development.
-
Reliability and Trustworthiness of Code: Ensuring the correctness, robustness, and security of AI-generated code is a primary challenge. AI-generated code may contain subtle errors, logical flaws, or security vulnerabilities, especially in complex systems.
-
The “Reliability Gap”: AI tools currently excel at generating code but fall short in understanding the actual behavior of code in complex systems. We need tools that can understand “how code works” rather than just “what it looks like”.
-
Technical Debt and Maintainability: Ensuring that AI-generated code is easy to maintain, extend, and does not introduce new technical debt is an important research direction.
-
Security and Ethics of Autonomous Software Generation: As AI’s autonomous capabilities increase, ensuring that its behavior aligns with expectations, preventing misuse (such as generating malicious code, unauthorized self-replication or improvement), managing the catastrophic risks that AI-accelerated R&D may bring, and maintaining effective human oversight in automated AI development processes are urgent challenges to be addressed.
-
Long Context Understanding and Complex Logical Reasoning: Although context windows are continually expanding, enabling AI to truly understand and handle ultra-large projects containing millions of lines of code, spanning multiple modules and dependencies, and to perform complex logical reasoning and architectural design remains a significant challenge.
-
Optimization of Human-Machine Collaboration: Designing more natural and efficient human-computer interaction interfaces and collaboration processes, allowing developers to better guide, correct, and leverage AI’s capabilities, is also an ongoing research topic. For example, the ICLR 2025 pilot study on using LLMs to improve peer review feedback may provide insights for enhancing the quality of AI-assisted code reviews.
AI-driven software development is profoundly reshaping the industry, moving from theoretical concepts to full lifecycle integration. Its core value lies in enhancing efficiency, improving quality, lowering innovation barriers, and optimizing developer experience. However, significant technical limitations, issues with handling complex tasks, security vulnerabilities, ambiguous intellectual property rights, and algorithmic biases need to be addressed, while also posing new challenges to the structure of engineering roles and skill requirements. In the future, AI will act more like a powerful assistant rather than a replacement, freeing developers to focus on higher-level design and oversight. Autonomy and specialization are becoming trends, and human-machine collaboration will drive software innovation, necessitating wise use of AI while being vigilant about risks, ushering in a new era of prosperity.
References:
https://www.globenewswire.com/news-release/2025/02/21/3030549/28124/en/862-14-Bn-Artificial-Intelligence-AI-Software-Market-Opportunities-and-Strategies-to-2033-Top-10-Players-Account-for-19-Market-Share-NVIDIA-Leads-Followed-by-Google-OpenAI-and-Micr.html
https://www.globenewswire.com/news-release/2025/03/26/3049705/0/en/Artificial-Intelligence-Code-Tools-Research-Report-2025-Global-Market-to-Surpass-25-Billion-by-2030-Demand-for-Low-Code-No-Code-Platforms-Spurs-Adoption.html
https://www.researchandmarkets.com/reports/6044790/artificial-intelligence-ai-software-market
https://www.thebusinessresearchcompany.com/report/artificial-intelligence-ai-software-global-market-report
https://www.abiresearch.com/blog/generative-ai-software-market-report-summary
â–¼Recommended Readingâ–¼AI Programming Tool Cursor’s Parent Company Completes $900 Million Financing, Valuation Reaches $9 BillionAnthropic Invests in AI Model Decoding Startup Goodfire, Supporting AI Explainability Development
Anthropic’s New Moves: $61.5 Billion Valuation Buyback of Employee Equity, Partnering with Apple to Enter the AI Programming Market
Global Generative AI Competition: 2025 Market Explosion Critical Point, Technological Route Wars, and Ecological Reconstruction
[Global Primary Market Financing Weekly Heat List] Hard Technology and Life Sciences Continue to Lead, with Multi-Field Million-Level Financing
Latest Breakthroughs and Progress in AI and Robotics (Week 2 of May 2025)
END
Click “Read Original” to learn about StarU, and if interested, you can register here, and we will contact you.