Differences Between TTL and RS232 Levels

Differences Between TTL and RS232 Levels
What are TTL levels, CMOS levels, and RS232 levels? What are their differences? Generally speaking, CMOS levels have a higher noise tolerance than TTL levels.
(1) TTL Level Standards
Output L: <0.8V; H: >2.4V.
Input L: <1.2V; H: >2.0V
The output low level of TTL devices must be less than 0.8V, and the high level must be greater than 2.4V. For input, below 1.2V is considered 0, and above 2.0 is considered 1. Thus, the noise tolerance for the low input level of TTL is only (0.8-0)/2=0.4V, and the noise tolerance for the high level is (5-2.4)/2=1.3V.
(2) CMOS Level Standards
Output L: <0.1*Vcc; H: >0.9*Vcc.
Input L: <0.3*Vcc; H: >0.7*Vcc.
Since the CMOS power supply is 12V, an input below 3.6V is considered low, with a noise tolerance of 1.8V, and above 3.5V is considered high, also with a noise tolerance of 1.8V. This is higher than TTL.
(3) RS232 Standard
The level of logic 1 is -3 to -15V, and the level of logic 0 is +3 to +15V, note that the level definition is inverted.
What are the differences between using TTL and CMOS levels?
1. The definitions of the upper and lower limits of levels are different; CMOS has a larger noise immunity area. With the same 5V supply, TTL is generally around 1.7V and 3.5V, while CMOS is generally around 2.2V and 2.9V; this is not accurate and is for reference only.
2. The current driving capability is different; TTL generally provides 25mA of driving capability, while CMOS is generally around 10mA.
3. The required input current also differs; TTL generally needs around 2.5mA, while CMOS almost requires no input current.
4. Many devices are compatible with both TTL and CMOS; the datasheet will provide details. If speed and performance are not a concern, devices can generally be interchanged. However, it should be noted that sometimes load effects may cause circuit operation issues, as some TTL circuits require the input impedance of the next stage as a load to function properly.
1. Logic levels of TTL and CMOS circuits
VOH: Output voltage of logic level 1
VOL: Output voltage of logic level 0
VIH: Input voltage of logic level 1
VIL: Input voltage of logic level 0
Critical values for TTL circuits:
VOHmin = 2.4V VOLmax = 0.4V
VIHmin = 2.0V VILmax = 0.8V
Critical values for CMOS circuits (with a power supply voltage of +5V)
VOHmin = 4.99V VOLmax = 0.01V
VIHmin = 3.5V VILmax = 1.5V
Differences Between TTL and RS232 Levels
2. Logic Level Conversion Between TTL and CMOS
CMOS levels can drive TTL levels
TTL levels cannot drive CMOS levels and require a pull-up resistor.
3. Features of Common Logic Chips
74LS Series: TTL Input: TTL Output: TTL
74HC Series: CMOS Input: CMOS Output: CMOS
74HCT Series: CMOS Input: TTL Output: CMOS
CD4000 Series: CMOS Input: CMOS Output: CMOS
——————————————————————————————————
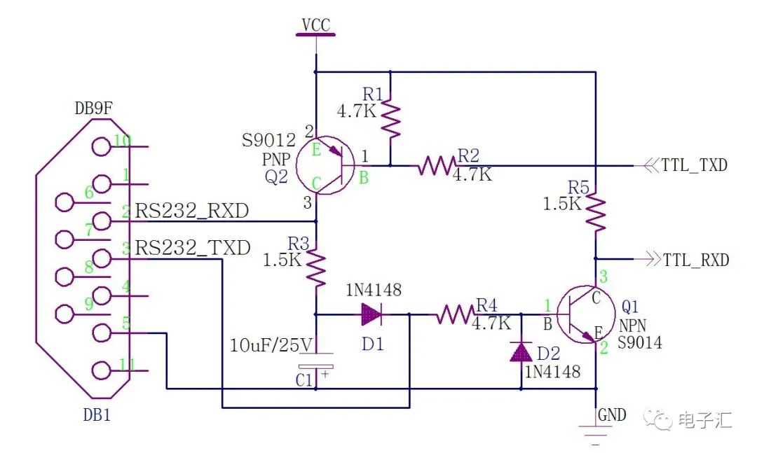
Diagram: Inversion of RS232 and TTL/CMOS levels.

Differences Between TTL and RS232 Levels

END
Evaluation Center Free Application

Differences Between TTL and RS232 Levels

Differences Between TTL and RS232 Levels

👆Long press the image to scan the code to apply👆

Leave a Comment