0 Introduction
The new engineering discipline refers to a field centered on information technology, integrating multidisciplinary knowledge and skills, aimed at cultivating engineering and technical talents with innovation, practical skills, and interdisciplinary capabilities.[1] C++ programming is an essential foundational knowledge in the field of computer science and engineering. With the rapid development of information technology and the continuous expansion of application fields, the demand for talents with C++ programming skills is increasing. The traditional C++ programming teaching model has some limitations[2], as it typically focuses on the basic syntax of the C++ language, object-oriented programming, and other knowledge, emphasizing knowledge over skills, language over design, and lacking integration with practical application scenarios, which fails to meet the higher requirements for programming skills cultivation posed by the development of new engineering industries. Therefore, reforming the C++ programming fundamentals course is imperative to create a deep learning classroom.
1 Current Status of C++ Programming Fundamentals Teaching
The C++ programming fundamentals course is an important bilingual public foundational course offered to first-year students in new engineering majors (including intelligent manufacturing, robotics engineering, big data technology and data science, artificial intelligence, microelectronics, and integrated circuits), which is a digital skill that university students must master. It cultivates students’ logical thinking and problem-solving abilities, laying a solid foundation for their future learning and career development.
In March 2019, General Secretary Xi Jinping emphasized the importance of adhering to the educational philosophy of “eight unifications”[3], which includes the unification of political and academic aspects, value and knowledge, constructive and critical perspectives, theory and practice, unity and diversity, leading and subjectivity, indoctrination and enlightenment, as well as explicit and implicit education, continuously enhancing students’ “four confidences,” which points to a new direction for the teaching of C++ programming fundamentals as a public foundational course.
With the rapid development of technology and the new demands arising under the new engineering background, the traditional C++ programming fundamentals course has the following shortcomings.
1.1 Weak Integration of General and Specialized Knowledge in Traditional Courses and Textbooks
The existing C++ programming language courses and textbooks are overly theoretical, primarily focusing on learning the syntax, semantics, data types, etc., without integrating specialized knowledge points and artificial intelligence elements. They emphasize knowledge over skills, language over design, and lack practical application and case analysis. This leads to insufficient student interest and motivation in programming, making it difficult to apply learned knowledge to solve real-world professional problems.
1.2 Difficulty in Implementing Differentiated Teaching
Traditional teaching methods are mostly limited to conventional offline teaching, centered around the teacher, which does not adapt to the diversified demands of knowledge acquisition in the information society. It is unable to tailor teaching to students’ individual differences and personalized development needs, resulting in some students being “underfed” while others are “overfed,” which is not conducive to cultivating innovative practical abilities[4].
1.3 Insufficient Industry-Education Integration
Colleges and universities do not understand the corresponding industry needs, enterprises are unfamiliar with teaching rules, and students are not familiar with domestic platforms and technologies, leading to insufficient industry-education integration. In the process of cultivating innovative talents, the integration of innovation and entrepreneurship education with the existing system for cultivating integrated talents has not been organically combined. How to connect the first classroom with the second classroom and bridge the gap between universities and industries remains to be explored.
2 C++ Programming Fundamentals Teaching Reform
2.1 Constructing an Integrated 1+X+Y Curriculum System
The 1+X+Y curriculum system, as shown in Figure 1, reconstructs the teaching content from aspects such as “completeness, systematization, scientificity, intersectionality, and developmental nature,” determining effective content organization forms.

The teaching of general foundational knowledge is an important part of cultivating students’ basic abilities in C++ programming, including the basic syntax, data types, operators, control structures, arrays, functions, and object-oriented programming of the C++ programming language; the teaching of specialized practical skills aims to cultivate students’ practical abilities to apply C++ programming in specific fields, selecting one or more C++ programming-related practical fields, such as game development, embedded systems, data structures and algorithms, big data analysis, etc.; subject expansion refers to combining teaching with industrial practice, making the teaching content more closely aligned with actual needs, enhancing students’ employability and innovative capabilities[5].
2.2 Teaching Model Based on AI Empowerment, Integration of General and Specialized Knowledge, and Industry-Education Integration
Under the teaching goal of “knowledge – ability – quality” integration, establish an innovative teaching model based on AI empowerment, integration of general and specialized knowledge, and industry-education integration (as shown in Figure 2). From problem-solving to design implementation, from practice-driven to industry-driven, comprehensively and gradually enhance students’ system development capabilities and innovative abilities.

2.3 Constructing Interdisciplinary and Integrated Course Content for New Engineering
Organize course content according to five progressive levels, and cover examples of foundational to advanced knowledge through horizontal aggregation of knowledge clusters, including interdisciplinary and integrated course content related to C++ in intelligent manufacturing, robotics engineering, microelectronics and integrated circuits, big data analysis, and artificial intelligence (see Table 1).

1) General Understanding Level.
Introduction to Computer Science: Introduce the basic concepts, development history, and application fields of computer science, exploring the applications of computers in intelligent manufacturing, robotics engineering, microelectronics, big data analysis, artificial intelligence, and other fields.
2) Basic Mastery Level.
C++ Programming Fundamentals: Learn the basic syntax, data types, control flow, functions, etc., of the C++ programming language, and conduct simple programming exercises.
3) Interdisciplinary Integration Level.
Construct interdisciplinary integrated course content for C++ related to intelligent manufacturing, robotics engineering, microelectronics and integrated circuits, big data analysis, and artificial intelligence. Taking the artificial intelligence major as an example, C++ plays an important role in the artificial intelligence field, providing not only powerful programming capabilities and performance advantages but also a wealth of tools and libraries for developers to implement various complex AI algorithms.
For example, a linear regression model in machine learning can be implemented using C++. The specific steps include introducing the Eigen library (a C++ template library for linear algebra, matrix, and vector operations); loading data (reading data from a CSV file and storing it in Eigen’s matrices and vectors); implementing the linear regression model (optimizing the parameters of the linear regression model using matrix operation formulas); and evaluating the model (calculating the error between the predicted values and actual values of the model).
These contents will help students gain a deeper understanding of the applications of C++ in intelligent manufacturing, robotics engineering, microelectronics, integrated circuits, big data analysis, and artificial intelligence. They will learn how to use C++ to write control algorithms, image processing algorithms, embedded system drivers, big data processing code, and implement machine learning and deep learning models. Through these practices, students will acquire the ability to apply C++ for development and innovation in related fields, laying a solid foundation for their future career development.
4) Practical Application Level.
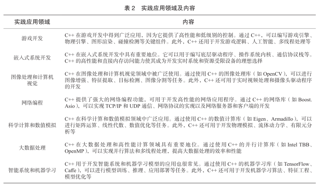
C++ programming fundamentals can be applied in various fields (see Table 2), including game development, embedded system development, image processing and computer vision, network programming, scientific and technical computing and numerical simulation, big data processing, intelligent systems, and machine learning.

For example, in the “face detection and recognition” case, using the face detector and recognizer in OpenCV to implement a face recognition system that can be applied in facial access control systems. The specific implementation steps include data collection (capturing facial images for training using a camera); training the face detection and recognition model (using the OpenCV library to train the face detection and recognition model, employing feature extraction and machine learning algorithms for training); and real-time face recognition (using the trained face recognition model to recognize faces in real-time video streams; if the recognized face matches a face in the database, the door will open; otherwise, access will be denied).
5) Industry Expansion Level.
In the industry expansion level, C++ can be applied in various fields, including game development, embedded systems, high-performance computing, fintech, big data and artificial intelligence, autonomous driving, and intelligent transportation (see Table 3).


For example, C++ can be applied in smart home control systems within embedded systems, including temperature monitoring and control, lighting control, and remote access control, where C++ and Arduino can be used to simulate home devices and a simple control interface.
As technology continues to evolve and new fields emerge, the application areas of C++ are also expanding. Keeping up with learning and focusing on the latest technological trends, continuously updating and expanding industry knowledge, helps meet the demands of modern engineering and technology fields, cultivating engineers and top talents with a broad knowledge background and interdisciplinary capabilities.
2.4 AI Empowerment + Practice-Driven Approach to Support Personalized Differentiated Teaching
Utilizing the AI teaching assistant on the Xiwang platform to achieve intelligent Q&A by robot AI teaching assistants, constructing a personalized differentiated teaching system for C++ programming fundamentals empowered by AI. Exploring a blended teaching approach that combines online and offline methods, establishing online micro-video resources for knowledge points, conducting flipped teaching offline, and integrating AI teaching assistants with instructors for personalized differentiated guidance.
As shown in Figure 3, establish a multi-dimensional practice platform, driven by practice and projects, promoting learning through competitions, providing multi-level practice projects, allowing students to choose suitable fields or themes for practice based on their interests and abilities, stimulating students’ enthusiasm and initiative for learning. Guide students in planning practice projects, including project goals, task breakdown, time scheduling, and resource requirements. Students learn to set clear goals and phased plans, effectively manage and organize practice activities; encourage students to collaborate in practice projects, cultivating their collaboration and communication skills, enabling them to effectively divide tasks, solve problems, and achieve common goals.

2.5 Integrating Baidu Paddle for Industry-Education Integration Teaching
Paddle, based on Baidu’s years of deep learning technology research, is China’s first independently developed, feature-rich, open-source deep learning platform, integrating practical-driven elements with knowledge, technology, and resource integration on the Baidu Paddle platform, bridging the last “hundred meters” between teaching and product development, addressing the disconnection between programming skills cultivation and industrial practice, and promoting the alignment of C++ programming teaching with the latest technologies in the industry, allowing students to understand the actual development environment of enterprises, inspiring a sense of national pride in technology, and enhancing innovative awareness.
For example, in the candy classification experiment, students are required to preview the experiment guide before class, watch micro-videos explaining the experiment, and search for open-source resources on AI Studio, followed by group discussions; during class, the instructor explains the experiment, students conduct programming for the experiment, and groups present their findings; after class, students write experiment reports and summarize the experiments, contributing excellent resources back to the platform.
2.6 Multi-Dimensional Teaching Evaluation System
This course adopts a multi-dimensional teaching evaluation system, transforming the traditional final exam into a process-oriented, incentive-based assessment, comprehensively evaluating students’ learning status and ability development in the course from the following aspects.
(1) Knowledge Mastery Evaluation: Including exam scores, assignment grades, etc., this dimension evaluates students’ learning outcomes and knowledge mastery.
(2) Practical Ability Evaluation: Evaluating students’ practical and application abilities through experiment reports, project works, practical operations, etc.
(3) Innovative Thinking Evaluation: Evaluating students’ innovative thinking abilities through their innovative projects, research reports, and creative works.
(4) Collaboration Ability Evaluation: Evaluating students’ collaboration abilities through group project evaluations, team collaboration reports, etc.
(5) Self-Directed Learning Evaluation: Evaluating students’ self-directed learning abilities through their learning plans, learning logs, and self-directed learning reports.
(6) Expansion Ability Evaluation: Evaluating students’ industry-academia expansion abilities through their learning logs and sharing on the Baidu Paddle platform.
Various evaluation methods and tools are employed, including surveys, observation records, and evaluation forms, comprehensively considering data and information from multiple evaluation dimensions to ensure the comprehensiveness, objectivity, and fairness of the evaluation content. At the same time, the evaluation results feed back into teaching, promoting the improvement of teaching quality, facilitating the implementation of personalized differentiated teaching, and promoting students’ comprehensive development and growth.
3 Application Effects
After multiple rounds of teaching practice, a series of teaching reforms have achieved good teaching results. The AI-empowered course teaching platform has facilitated closed-loop feedback in teaching, effectively supporting differentiated personalized teaching, and students have significantly improved in knowledge system mastery and knowledge application abilities. Recent competition results indicate a significant enhancement in students’ innovative capabilities, contributing to the cultivation of innovative talents (see Table 4).
The course case content “Simple Decision Tree Application: Animal Classification Problem” was awarded the third prize for excellent teaching cases at the Fifth China Computer Education Conference.

4 Conclusion
To meet the new demands of new engineering construction and industrial development, based on the teaching philosophy centered on moral education and student development, as well as the integrated teaching goal of “knowledge – ability – quality,” an innovative teaching model empowered by AI, integration of general and specialized knowledge, and industry-education integration has been implemented, bridging the last “hundred meters” for enterprise resources to enter universities, achieving good teaching results and providing beneficial teaching explorations for cultivating “three-creation” talents.
References:
[1] Lin Jian. Construction of New Engineering in China Facing the Future [J]. Tsinghua University Education Research, 2017, 38(2): 26-35.
[2] Dong Min, Bi Sheng, Mao Aihua, et al. Teaching Exploration of C++ Programming Fundamentals Bilingual Course under the Background of New Engineering [J]. Contemporary Education Practice and Teaching Research, 2024(2): 89-92.
[3] Baidu Encyclopedia. Eight Unifications [EB/OL]. [2024-05-11]. https://baike.baidu.com/item/八个统一.
[4] He Guobin, Wu Chunming. Teaching Reform and Practice of C++ Object-Oriented Programming [J]. Journal of Southwest University (Natural Science Edition), 2016, 41(11): 189-193.
[5] Bi Sheng, Dong Min, Xian Jin, et al. Embedded Practical Teaching Combined with Robotics Technology [J]. Laboratory Research and Exploration, 2017, 36(9): 167-169, 224.
Funding Project: Guangdong Province Undergraduate Colleges Teaching Quality and Teaching Reform Engineering Project “AI Empowerment + Integration of General and Specialized Knowledge + Industry-Education Integration C++ Programming Fundamentals Course Reform and Practice”; Huawei Industry-Academia Cooperation Collaborative Education Project “Intelligent System Course Construction Based on End-Cloud Collaborative Application Development”; Greater Bay Area Universities Online Open Course Alliance 2024 Education Teaching Research and Reform Project “Teaching Exploration of Compiler Principles Course Aimed at System Capability Cultivation under the Background of New Engineering”; 2024 Zhengzhou Yunhai Technology Co., Ltd. Ministry of Education Industry-Academia Cooperation Collaborative Education Project “Xiwang Platform Compiler Course Online Resource Construction”; South China University of Technology Undergraduate Deep Learning Classroom Project (Special Innovation Integration) “Compiler Principles (AI Collaborative Teaching)”; South China University of Technology Tenth Batch Exploratory Experiment Project “Exploration of Compiler Principles Experiment Aimed at Cultivating Innovative Abilities”; Guangdong Province Higher Education Teaching Quality and Teaching Reform Engineering Project “Teaching Reform and Practice of Computer Hardware Courses in Full English Based on Six-Step Method”.
First Author Introduction: Dong Min, female, associate professor, research direction in intelligent systems and the Internet of Things, [email protected].
Citation Format:Dong Min, Mao Aihua, Bi Sheng, et al. Exploration of C++ Programming Fundamentals Teaching Empowered by AI, Integration of General and Specialized Knowledge, and Industry-Education Integration [J]. Computer Education, 2025(2): 60-65. END
Previous Highlights
101 Plan | Exploration of Textbook Construction for Intelligent Computing Models and Theories
101 Plan | Construction of First-Class AI Course Textbooks Based on the “101 Plan”
101 Plan | Construction of First-Class Software Engineering Course Textbooks Based on the “101 Plan”
101 Plan | Exploration of Database System Textbook Construction under the Computer “101 Plan”
101 Plan | Deep Integration of Teaching Design and Practice Based on Computer Network Textbook Construction
Practice of Three-Dimensional Textbook Construction for “Computer Composition and Implementation”Exploration of Pathways for Quality Textbook Construction under the Background of the “101 Plan”Promoting the Formation of a Demonstrative Textbook Ecosystem through the Core Textbook System Construction of the “101 Plan”Research on Knowledge System Construction and Knowledge Point Relevance of Operating System Courses under the “101 Plan”Course Design and Construction Based on KT-SQEP: Taking the “101 Plan” Introduction to Computing Course as an ExamplePractice of Computer Network Course Construction under the “101 Plan”“101 Plan”: Core Course Construction in Computer Field Driven by Classroom Improvement“0” and “1”: The Foundation and the Starting Point
Chen Daoxu | Education and Teaching in the New Era: Revolution or Reform
Yan Shi | The Impact of Generative AI on Computer Major Education and Countermeasures
Principal Interview | Focusing on High-Quality Application-Oriented Talent Cultivation in Border Minority Areas – Interview with Principal Chen Benhui of Lijiang Normal University
Yan Shi | Review and Prospects of System Capability Cultivation in Computer Science
Discussion on the Concept of “Student-Centered” Teaching and Implementation Pathways
Principal Interview | Promoting Interdisciplinary Integration to Cultivate Innovative Talents in the New Era – Interview with Professor Ni Mingxuan, Founding Principal of Hong Kong University of Science and Technology (Guangzhou)
Teaching Guidelines for Ideological and Political Education in Computer Disciplines
[Directory] Computer Education, 2025, Issue 1
[Directory] Computer Education, 2024, Issue 12
[Directory] Computer Education, 2024, Issue 11
[Directory] Computer Education, 2024, Issue 10
Impact:
Honored as “China’s Most Internationally Influential Journal”, “Excellent Academic Journal with International Influence in China”, “BIBF 2023 China Quality Journal Exhibition”, and other titles
Authoritative Certification:
CCF “High-Quality Science and Technology Journal Classification Directory in Computer Field”T2 Category Journal
High-Impact Paper Journal in CNKI “Academic Essentials Database”
Full-text inclusion in databases such as CNKI, Wanfang Data, GJFD, CAJCED, CPCD, etc.
JST, Japan Science and Technology Agency Database
The Turing Special Issue is collected by the East Asian Science History Library of the Needham Research Institute at the University of Cambridge.
Welcome to leave comments in the section belowWeChat ID: jsjjyzzSubmission website: www.jsjjy.com

Scan the QR code
Follow for more exciting content