Smart Trash Can Based on Arduino
2023 Issue 8, Group 1-2
Jing Yixiang, Liu Jiahao, Wang Jialai



PART.01

Design Content

In today’s urban life, waste management has become an increasingly urgent challenge. However, traditional trash cans have some obvious shortcomings in waste classification, prevention of cross-infection, user convenience, and hygiene. To address these issues, the project aims to design a smart trash can based on the Arduino development board, which is intended to achieve fully automatic opening and closing, as well as capacity detection, thereby ensuring hygiene and safety while fully integrating modern technology to meet the needs of contemporary urban life.



PART.02

Design Principles

Design Concept
The project uses Arduino as the main control unit, designing a flip-top structure combined with a servo to achieve the opening and closing function of the trash can lid. Two infrared sensors are used for full load detection and lid opening detection, while an LED light indicates the status of the trash can. The specific design concept is illustrated in the figure below.

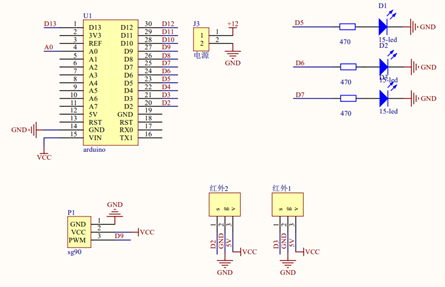
Hardware Circuit
Arduino UNO R3 is selected as the main control unit, with the D5, D6, and D7 pins defined as LED light interfaces; D4 as the buzzer interface; D2 as infrared sensor 2 for controlling the trash can; D3 as infrared sensor 1 for capacity detection; D9 as the SG90 servo interface; GND for ground; and VCC for power supply. The LED lights are connected in series with a 470-ohm resistor to limit current. J3 is the external power interface, capable of providing or receiving 12 volts.

Software Design
Initially, the system is in idle state, with the LED light displaying blue-green, indicating no detection of a person nearby. It then detects hand proximity: if a hand is detected, the trash can lid opens automatically, and the LED light turns blue; if no hand is detected, the system remains in idle state and returns to the initial state. Next, it checks if the trash can is full: if full, the LED light turns red; if not full, it returns to the second step to continue detecting hand proximity.


PART.03

Aesthetic Design

The main wiring is hidden at the back of the trash can, both for aesthetic reasons and to avoid interfering with the product’s normal operation. If the wiring is placed in front of the trash can, it may affect the use of the infrared sensors and lead to misjudgment. Overall, the product retains the original form of the trash can without significant alterations, allowing the modifications to blend in unobtrusively, so users can experience novelty without feeling intimidated by the new product. Additionally, the use of LED light colors to indicate the trash can’s status allows users to intuitively know the current state of the trash can, such as whether it needs to be emptied, thereby reminding users to dispose of waste in a timely manner and creating a healthy and hygienic environment. The physical product is shown in the figure below.



Test Video

· Previous Recommendations
Project Showcase – Emotion-Sensing Simple Cat-Shaped Desktop Pet
Project Showcase – My Good Friend
Project Showcase – Pencil Posture Detection Device
Project Showcase – Cloud Melody Clock – Weather Responsive Music Box Based on Arduino

► Creative Electronic Design Training Camp
Text | Mu Luo Wei Xiang
Images | Mu Luo Wei Xiang
Resource Attribution | Xi’an Jiaotong University
Electrical and Electronic Technology Laboratory
