

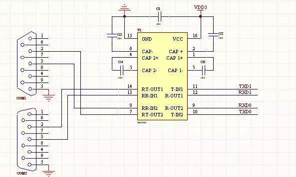
1. Dual-channel 232 Communication Circuit
Three-wire connection method, corresponding to the female connector, operating voltage 5V, can use MAX202 or MAX232.

2. Transistor Serial Communication
This circuit is built with transistors, simple circuit, low cost, but the issue is that it works very well at low baud rates.

3. Single-channel 232 Communication Circuit
Three-wire method, completely equivalent to the above transistor circuit.

4. USB to 232 Circuit
Uses PL2303HX, inexpensive, and has decent stability.

5. SP706S Reset Circuit
Includes a watchdog and manual reset, inexpensive (Maxim’s is much more expensive), R4 is for debugging, solder R4 after debugging.

6. SD Card Module Circuit (with Lock)
This circuit is related to the packaging of the SD card, pay attention to the corresponding packaging.This circuit can control the power of the SD card through the port, quite complete, can be used for 5V and 3.3V.However, note that some components differ between 5V and 3.3V.

7. LCM12864 LCD Module (ST7920)
This circuit is a common 12864 circuit, inexpensive, with Chinese character library.Can set its operation in serial or parallel mode via the PSB port level, includes backlight control function.

8. LCD1602 Character LCD Module (KS0066)
The most commonly used character LCD module, can only display numbers and characters, can control 4 or 8 bits, includes backlight function.

9. Full Duplex RS485 Circuit (with Protection Function)
Includes protection function, full duplex 4-wire communication mode, suitable for long-distance communication.

10. RS485 Half Duplex Communication Module
Can select the data transmission direction through port selection, includes protection power.This module can only operate at 5V.

11. ARM JTAG Simulation Interface Circuit
Quite complete, can be applied to conventional ARM chips, has automatic download function, can use JLINK or ULINK.

12. 5V Power Module
This circuit is quite simple, can reach 1.5A if using through-hole components, and can reach 1A if using surface mount components.

13. 3.3V Power Module
Can reach 800mA, very inexpensive, also has corresponding 1.8/1.2 chips that can be directly replaced.

14. Most Common Switching Power Supply

15. DS1302 Digital Clock
A very popular clock circuit, easy to use, low cost.

16. AT24C02 (EEPROM)
The most commonly used EEPROM circuit.

17. Buzzer Driver
This circuit is simple, so no further explanation is needed.



Some Screenshots of Electronic Books

【Complete Set of Hardware Learning Materials Collection】
