Hello everyone, today I would like to introduce an article published in 2023 in the Chemical Engineering Journal titled “Fe/N-doped carbon dots-based nanozyme with super peroxidase activity, high biocompatibility and antibiofilm ability for food preservation”, which developed a new nanozyme based on antibacterial carbon dots, Fe/N-CDs, with antibiofilm ability, excellent peroxidase activity, and high biocompatibility.

01Background Introduction
Biofilms are highly organized polymers of extracellular bacterial colonies composed of proteins, enzymes, polysaccharides, and extracellular DNA, which protect embedded bacteria and resist antibiotic pressure. Bacterial biofilms adhering to the surfaces of food and agricultural processing equipment can lead to food poisoning and serious foodborne diseases. Nanozymes have recently shown potential in combating biofilm infections due to their high catalytic activity, low toxicity, and low resistance.
02Design Concept
Fe/N-CDs exhibit excellent peroxidase (POD) like activity, catalyzing the decomposition of H2O2 into •OH through a POD-like reaction, giving them antibacterial activity against various spoilage multidrug-resistant bacteria in seafood. This study investigated the inhibitory effect of Fe/N-CDs on multidrug-resistant H. alvei biofilms. By examining the relevant changes in extracellular polymeric substances (EPS), total protein, alkaline phosphatase (AKP), and ATPase biofilm components, the internal mechanisms were elucidated. Additionally, the impact of Fe/N-CDs nanozyme on the quality of salmon during storage was explored. The ultra-small size of Fe/N-CDs, along with their good biocompatibility and negligible toxicity, effectively addresses the resistance issue. Overall, this study aims to provide a potential pathway for designing novel nanozymes and applying them to biofilm infections for food preservation.
Solution 1: Synthesis process, antibacterial membrane mechanism, and application of Fe/N-CDs nanozyme.
03Data Introduction
Figure 1: Characterization of Fe/N-CDs nanozyme.
(a) STEM and corresponding elemental mapping images. (b) TEM, HRTEM images, and average diameter. (c) XPS full spectrum. (d) XRD spectrum. (e) FT-IR absorption spectrum. (f) UV-visible absorption spectrum, emission spectrum, and excitation spectrum. (g) Fluorescence spectra under different excitation wavelengths.

Figure 2: Characterization of the peroxidase-like activity of Fe/N-CDs.
(a) Absorption spectrum of Fe/N-CDs oxidizing TMB solution. (b-c) Fluorescence spectra and intensity of Fe/N-CDs oxidizing TA solution. (d-g) Double reciprocal plot of Fe/N-CDs activity. (h) Free energy diagram of •OH generation on Fe/N-CDs. The initial state is set to 0 eV. (i) Catalytic mechanism of Fe/N-CDs. The brown, blue, gray, red, and pink spheres represent Fe, N, C, O, and H atoms, respectively.

Figure 3: Exploring the antibacterial activity of Fe/N-CDs nanozyme.
(a) Colony photos of E. coli, Staphylococcus aureus, and various aquatic spoilage bacteria with different concentrations of Fe/N-CD nanozyme. (b) MIC of Fe/N-CDs solution against different bacteria. (c-d) ROS intensity after Fe/N-CDs treatment.

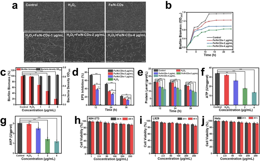
Figure 4: Exploring the antibiofilm activity of Fe/N-CDs nanozyme.
(a) SEM images of H.alvei biofilms treated with different concentrations of Fe/N-CDs. (b) Growth curve of H.alvei biofilm. (c) Inhibitory effect of Fe/N-CDs nanozyme on H.alvei biofilm (N=3, ***P<0.001). (d) Changes in EPS content in H.alvei biofilm (n=3, ***P<0.001). (e) Determination of total protein content in H.alvei biofilm after Fe/N-CDs treatment (N=3, ***P<0.001). (f-g) Determination of ATP and AKP enzyme activities in biofilm after Fe/N-CDs treatment (N=3, ***P<0.001). (h-j) In vitro cytotoxicity tests of Fe/N-CDs.

Figure 5: Resistance testing.
(a) Plate images of bacterial tolerance to different antibiotics. (b) Stability of tolerance of H.alvei after 20 generations with Fe/N-CDs and other antibiotics.

Figure 6: Application of Fe/N-CDs nanozyme in inhibiting salmon spoilage.
(a) Morphological changes of salmon fillets under different storage treatments. (b) Physicochemical properties of salmon fillets under different storage treatments. (c) Changes in muscle tissue of salmon fillets during storage.
04Conclusion
This study prepared a carbon dot-based nanozyme, Fe/N-CDs, using a one-pot hydrothermal method. The nanozyme achieves broad-spectrum antibacterial properties by catalyzing physiological levels of H2O2 into •OH, demonstrating excellent POD-like activity even against resistant bacteria. After catalysis, the antibacterial performance of Fe/N-CDs nanozyme increased by over 500 times. Moreover, the inhibitory activity of Fe/N-CDs against H.alvei biofilms reached 80.2%. Importantly, the cytotoxicity of Fe/N-CDs nanozyme to NIH-3T3 cells is negligible, and it shows low resistance to co-cultured bacteria. The results indicate that the excellent antibiofilm performance of the nanozyme effectively meets the needs for food preservation.

Author: Wang Lu
Original link:https://doi.org/10.1016/j.cej.2023.145291