Preface:Welcome to follow “Hanjiang Fishing Snow”, where we explore and learn together~
Today, we will delve into the application of consensus algorithms for sensor networks in the field of physics. To gain a more comprehensive and accurate understanding of this topic, we will start by studying a reference paper.As this paper contains detailed content and is relatively lengthy, I hope everyone can be patient and read it carefully. I believe the rich theories and case studies within will provide profound insights for our exploration.













Next, we will reproduce the images from the paper using Matlab simulation.
① For Image 5 in the paper

② For Image 6 in the paper

③ For Image 7 in the paper
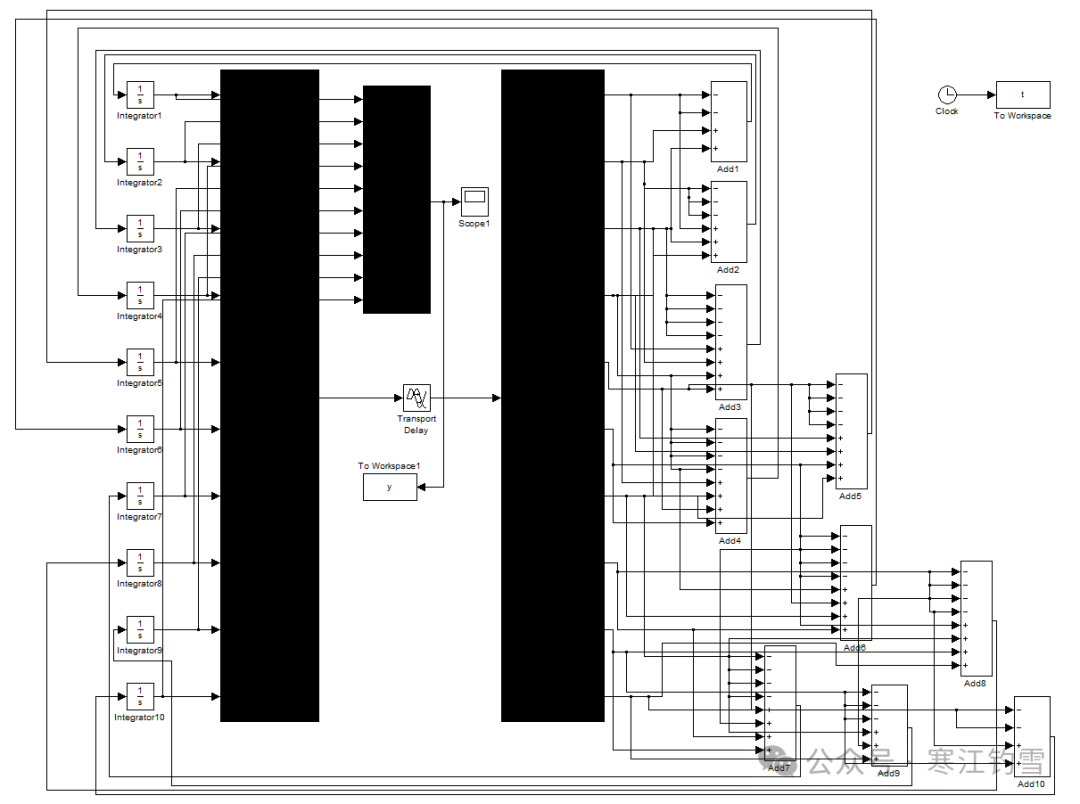
Simulation of Image 7 is slightly more complex, and we will use Simulink in Matlab for this simulation.
First, we will set up Simulink.

Then, we will program to draw the image.

Due to the recent algorithm changes on the WeChat platform, the content will no longer be displayed in chronological order. If you want to see my posts as soon as they are published, I strongly recommend marking my public account as a star.The specific steps to star are: click the small dots in the upper right corner of the public account homepage, and then click “Set as Star” on the pop-up page. Thank you for your support!