
1. Basic Definition and Core Features of AI Agents
An AI Agent (Artificial Intelligence Agent, 人工智能代理) is an intelligent entity capable of autonomously perceiving the environment, making decisions, and executing tasks. Its core feature lies in using large language models (LLM) as its “brain,” combined with planning, memory, and tool invocation capabilities to achieve automated processing of complex tasks. For example, when a user inputs “cancel subscription service,” the AI Agent can autonomously break down the steps and call the payment interface to complete the operation.

Core Features:
- Autonomy: Can complete tasks independently without continuous human intervention.
- Interactivity: Dynamically interacts with the environment through sensors, text, or voice.
- Goal Orientation: Has clear objectives, such as optimizing customer service efficiency or achieving autonomous driving.
- Adaptability: Adjusts strategies through machine learning to adapt to environmental changes.
- Multimodal Capability: Supports various input and output forms, including text, voice, and images.
2. Development History of AI Agents
The evolution of AI Agents can be divided into three stages:
| Stage | Time Frame | Core Technology | Representative Cases | Limitations |
|---|---|---|---|---|
| Rule-Driven | 1950s-1970s | Symbolic Logic, Expert Systems | ELIZA Chatbot, Dendral | Can only handle predefined tasks, lacks learning ability |
| Machine Learning Driven | 1980s-2010s | Neural Networks, Deep Learning | IBM Deep Blue, Roomba Vacuum Cleaner | Relies on large amounts of labeled data, limited generalization ability |
| Large Model Driven | 2020s-Present | Large Language Models, Reinforcement Learning | AlphaGo, ChatGPT | Breakthrough in generalization of complex tasks, but has hallucination issues |
Milestone Events:
- 1997: IBM Deep Blue defeated the world chess champion, demonstrating the potential of rule-driven agents.
- 2016: AlphaGo defeated Lee Sedol, marking a breakthrough in decision-making through deep learning.
- 2023: ChatGPT ignited generative AI, pushing AI Agents into the era of multimodal applications.
3. Technical Architecture and Core Components
A typical AI Agent architecture includes the following layers:
| Layer | Function | Technical Support |
|---|---|---|
| Perception Layer | Obtains environmental data through sensors, API interfaces, or user input | Computer Vision (CV), Speech Recognition, Natural Language Processing (NLP) |
| Decision Layer | Task decomposition, logical reasoning, and strategy formulation based on large models | Reinforcement Learning, Planning Algorithms (e.g., Monte Carlo Tree Search) |
| Execution Layer | Invokes tools (e.g., payment interfaces, robotic arms) or generates instructions (e.g., emails, code) | API Integration, Robot Operating System (ROS) |
| Memory Module | Short-term memory stores dialogue context, long-term memory optimizes strategies through knowledge bases | Vector Databases, Graph Neural Networks (GNN) |
Key Technology Collaboration: For example, in autonomous driving, the perception layer identifies road conditions through cameras (CV), the decision layer plans obstacle avoidance paths (reinforcement learning), and the execution layer controls the steering wheel and throttle (API calls).
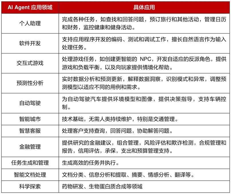
4. Typical Application Scenarios
| Field | Application Case | Technical Highlights |
|---|---|---|
| Customer Service | Intelligent customer service automatically processes refunds and complaints, saving 80% of labor costs | NLP Sentiment Analysis, RPA Process Automation |
| Healthcare | Analyzes medical record data to assist diagnosis, with an accuracy rate exceeding 90% | Medical Knowledge Graph, Federated Learning (to protect privacy) |
| Finance | High-frequency trading systems achieve decision-making within 0.1 seconds, increasing annual returns by 30% | Reinforcement Learning, Time Series Prediction |
| Manufacturing | Industrial robots autonomously detect product defects, improving yield rates by 15% | Computer Vision, Digital Twin |
| Gaming | NPCs in “Genshin Impact” dynamically adjust storylines based on player behavior, increasing user retention by 20% | Behavior Trees, Generative Adversarial Networks (GAN) |
5. Comparison with Traditional Software
| Dimension | Traditional Software | AI Agent |
|---|---|---|
| Data Processing | Structured Data (Databases, JSON) | Unstructured Data (Text, Images) |
| Decision Logic | Deterministic Rules | Probabilistic Reasoning and Dynamic Programming |
| Interaction Method | Fixed Menus/Forms | Natural Language Dialogue |
| Adaptability | Requires manual reprogramming | Self-optimizes through reinforcement learning |
| Typical Representatives | Excel, CRM Systems | ChatGPT Plugins, Autonomous Driving Systems |

Case Comparison: Traditional accounting software only categorizes expenses based on preset rules, while AI Agents can analyze spending habits and automatically generate financial advice.
6. Challenges and Limitations
-
Technical Bottlenecks:
- Insufficient Planning Capability: LLMs tend to exhibit logical gaps when handling complex tasks.
- Unstable Tool Invocation: Poor API compatibility leads to a failure rate of up to 30%.
- Difficulties in Multimodal Alignment: The error rate in coordinating text instructions with visual perception exceeds 15%.
Computational Power and Cost:
- The cost of a single inference with GPT-4 is approximately $0.01, limiting large-scale deployment.
- Training a model with hundreds of billions of parameters requires over 100 A100 GPUs, which is difficult for small and medium-sized enterprises to afford.
Safety and Ethics:
- Misdiagnosis by medical AI could lead to legal disputes.
- Autonomous trading systems pose risks of market manipulation.
7. Future Development Trends
-
Market Size:
- The global market is expected to grow from $5.1 billion in 2024 to $47.1 billion by 2030 (CAGR 44.8%).
- The Chinese market is projected to reach 852 billion yuan by 2028, with an annual growth rate of 72.7%.
Technological Breakthrough Directions:
- Cognitive Architecture Upgrade: Evolving from single-task agents to General Intelligence Agents (AGI).
- Open Source Ecosystem Development: AI Agent operating systems similar to Android will lower development barriers.
- Embodied Intelligence: Combining robotics technology to achieve interaction with the physical world.
Application Deepening:
- Enterprise Services: Reconstructing SaaS processes, such as automatically generating financial reports.
- Personal Assistants: Achieving cross-App task execution, such as automating the entire process of “booking flights + hotels + car rentals.”
Conclusion
AI Agents are evolving from “tool executors” to “decision-making entities,” and their “perception-decision-execution” closed loop will reshape the paradigm of human-machine collaboration. Despite facing dual challenges of technological maturity and commercialization, with the exponential enhancement of large model capabilities, AI Agents are expected to drive a leap in productivity across society in the next decade. Enterprises should focus on multimodal integration, low-code development platforms, and compliance frameworks to seize the benefits of this wave of intelligent transformation.

Past
Review
of
Database Security and Autonomous Controllable Technology under the Background of Trust Creation: In-Depth Analysis and Practical Pathways
2025-03-28

2025Trust Creation Industry Latest Developments and Trends: Accelerating Autonomous Control, Comprehensive Rise of the Technological Ecosystem
2025-03-27

What is a safe, reliable, and autonomous controllableTrust Creation product? There are now standards for this.
2024-10-19

Trust Creation is continuously advancing in the industry and has formed four major systems!
2024-08-03

Trust Creation Pioneer! Domestic CPU wins a large-scale procurement project for 24,000 devices from a central enterprise
2024-07-31

In-Depth Analysis:Trust Creation Industry Overview (204 pages)
2024-07-30

Trust Creation vs. Domestic Production: A Comprehensive Understanding of the Similarities and Differences betweenTrust Creation and Domestic Production
2024-07-28

