The complete set of materials can be obtained at the end of this article!
Click the blue text·to follow us
Leak Detection Based on 51 Microcontroller (Temperature and Humidity, Water Immersion, Host Computer, LCD1602)
(Program, Schematic, Proteus Simulation, Flowchart, Component List, Host Computer, Builds)
01

Function Introduction
Specific Functions:
1. Includes water immersion detector, leak signal acquisition module, sound and light alarm, sound and light alarm control module, leak alarm controller, communication module, and control host.
2. Implements an intelligent, automated, and integrated leak detection alarm system for archives. Select appropriate control units, design detection principles, draw circuit diagrams, and achieve software and hardware integration.
3. Measures temperature and humidity, leak status, triggers alarms when limits are exceeded, and uploads data to the host computer.
4. The host computer uses LabVIEW.

02

Hardware Design
Components Used:
Water immersion detector, leak signal acquisition module, sound and light alarm, sound and light alarm control module, leak alarm controller, communication module, control host, and host computer LabVIEW.
Microcontroller: 51;
(Note: The microcontroller is generic, whether 51 or 52, whether STC or AT, the pin functions are the same. The program is also the same.)
03

Design Materials
01
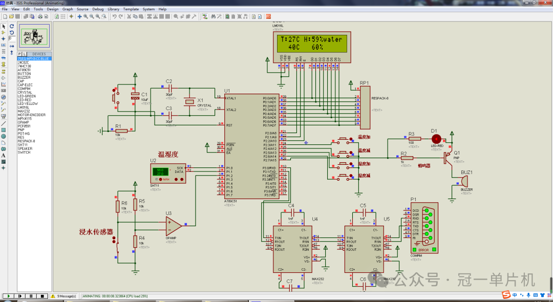
Simulation Diagram
This design uses Proteus for design! See the diagram for details!

02
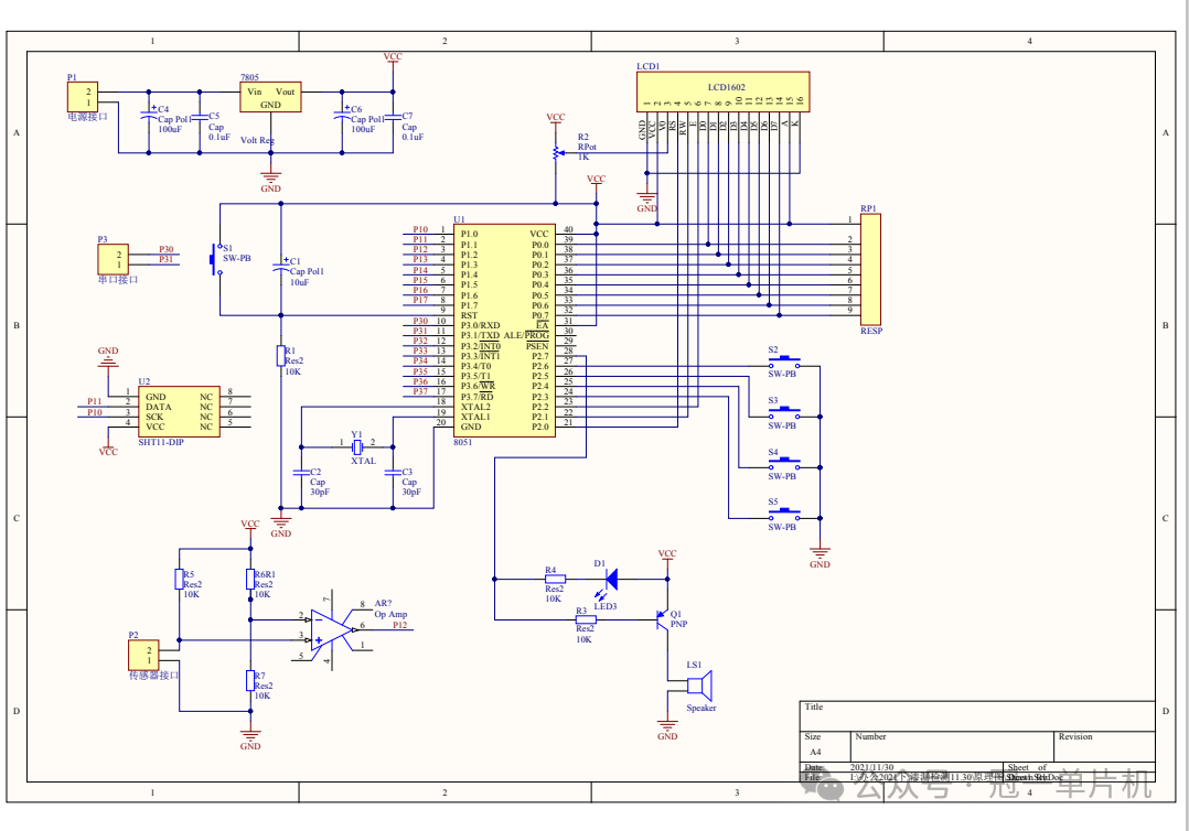
Schematic
This design uses Altium Designer for design, see the diagram for details!

03
Source Code
This design uses Keil for programming design! See the diagram for details!

04
Design Materials
All materials include programs (with comments), schematics, Proteus simulations, flowcharts, component lists, host computer, builds, etc. The specific content is as follows, the most comprehensive on the internet!


Material Acquisition

Like and share, let’s learn and improve together
If you need the complete materials, you can scan the business card below to get the Baidu Cloud download link and extraction code for the resource package.

Or V: yx235611