【Abstract】The acquisition of VMware by Broadcom has raised concerns and prompted reevaluation among enterprises, leading many to consider replacing VMware. Members of the twt community, particularly high-end manufacturing users, have engaged in discussions regarding alternative routes to VMware. This article provides a comprehensive comparison of two technical routes frequently discussed by community users: virtualization software alternatives and hyper-converged architecture.
【Lead Expert】Yang Chenglong, a cloud platform architect at a machinery manufacturing company, responsible for IT infrastructure planning and construction, focusing on cloud platforms, data centers, disaster recovery, and backup. He has extensive project experience, having led the planning and implementation of a group-level private cloud platform project, which achieved centralized resource management and a unified technical architecture, receiving widespread praise from subsidiaries and facilitating the integration and innovation of the group’s business in the cloud.
1. Background of VMware Replacement in the High-End Equipment Manufacturing Industry
In light of the acquisition turmoil surrounding VMware and a series of adjustments to subscription models, product combinations, and licensing models, many users are hesitant about whether to continue using existing VMware products, adopt new product combinations, or turn to alternative solutions. Is it really necessary to replace VMware products at this stage?
First, it is important to clarify that not all users must immediately decide whether to replace their existing VMware products or switch to new product combinations. The “decision buffer time” for users depends on the following two factors:
1. Is the originally ordered product service about to expire?
If the product service being used is about to expire, and renewal at the original price is not possible, users may have to choose to use a new subscription license or stop using the original product. If they do not renew, the lack of original manufacturer technical support is ultimately a potential risk point.
2. Do the VMware products still in use need to be upgraded or expanded?
Upgrading can enhance functionality, improve performance, and fix bugs and security vulnerabilities; on the other hand, the systems in use may need to be expanded as business scales grow. If users do not adopt Broadcom’s new subscription model, they will not be able to upgrade or expand the VMware products they have been using. During periods without upgrade or expansion needs, there is no rush to make a product replacement decision.
Based on the above factors, many users in the manufacturing industry have prioritized the replacement of VMware. To assist users in smoothly transitioning from evaluating VMware alternatives to product implementation, this article organizes common issues encountered by users in the context of VMware replacement, focusing on the main characteristics, costs, and demand scenarios of the two routes: virtualization software alternatives and hyper-converged architecture, for user reference.
2. Analysis of VMware Replacement Routes
(1) In light of the various technical routes for replacing VMware, the twt community high-end equipment manufacturing user members conducted a survey on route preferences, with the following data:

According to the voting data, most users will choose virtualization alternatives or migrate to IaaS cloud platforms, I believe that when selecting a technical route, it is necessary to comprehensively consider the company’s business development needs, the stability of the new platform, replacement costs, and other factors. For medium to large manufacturing enterprises, where business systems are large and there is a need for cloud-native transformation, it is suitable to choose a cloud platform. For small manufacturing enterprises, where business systems are relatively simple and few, a basic virtualization platform can meet business development needs, and choosing a hyper-converged platform as the infrastructure can better control overall ownership costs without sacrificing performance and scalability.
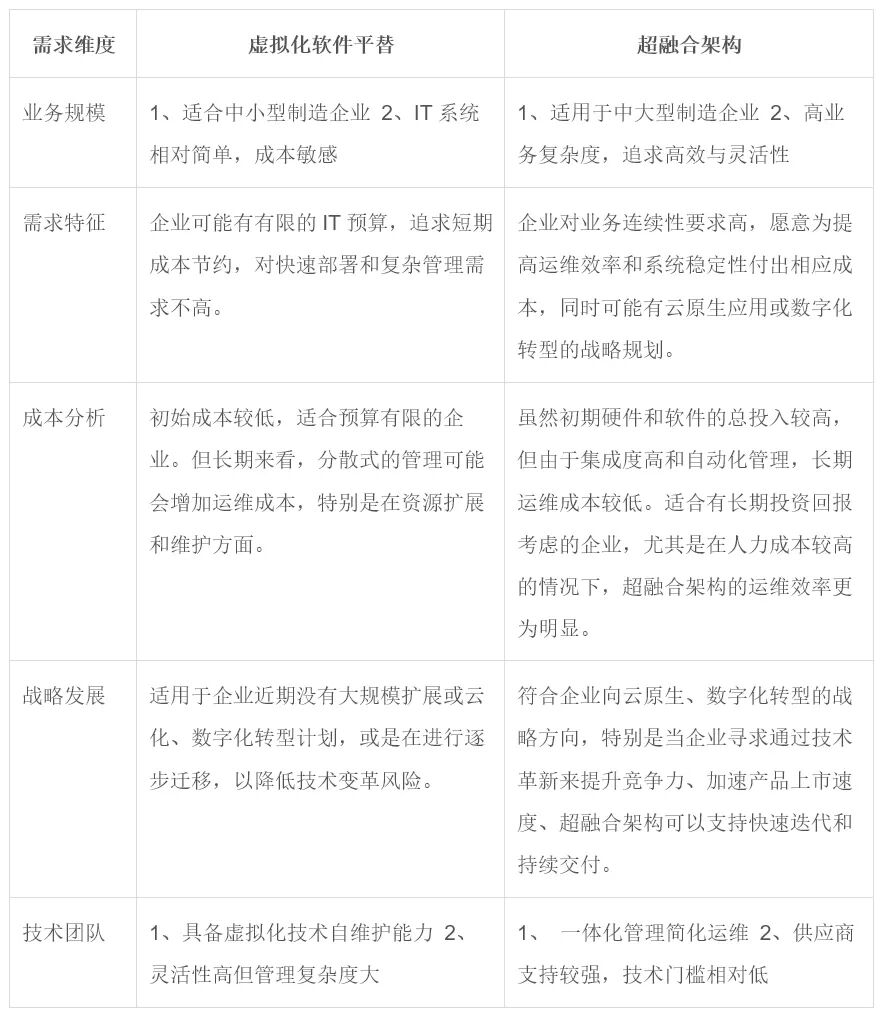
(2) The main characteristics of virtualization alternatives and hyper-converged architecture two technical routes
(Click the image to enlarge)
(3) Cost comparison of virtualization alternatives and hyper-converged architecture two technical routes
(Click the image to enlarge)

(4) Demand scenarios for virtualization alternatives and hyper-converged architecture two technical routes
High-end manufacturing has strict requirements for the continuous stability and reliability of production line operations, and it is recommended to maintain or slightly adjust the architecture to replace VMware. Even if migration occurs, it should be seamless or minimally impactful, without large-scale changes at the business level.
Choosing between virtualization software alternatives and transitioning to hyper-converged architecture should be based on the actual business needs, financial status, technical team capabilities, and long-term development strategy of the enterprise. Small and medium-sized enterprises may focus more on cost control and short-term benefits, leaning towards alternative solutions; while medium to large enterprises or those with clear digital transformation strategies may prefer the long-term operational efficiency and business flexibility offered by hyper-converged architecture. Each path’s choice requires comprehensive evaluation and planning to ensure that the technical solution aligns with business objectives.
(Click the image to enlarge)
3. Challenges in Adopting Virtualization Software Alternatives and Transitioning to Hyper-Converged Architecture
The complexity of IT systems in the manufacturing industry, especially in medium to large enterprises, has strict requirements for stability and security. Therefore, whether choosing virtualization software alternatives or transitioning to hyper-converged architecture, a series of challenges and difficulties will be faced during the VMware replacement process.
1. Challenges of Virtualization Software Alternatives
1) Compatibility issues: The workload for verifying compatibility between new virtualization software and existing applications, operating systems, and hardware is significant, which may lead to unknown errors after migration.
2) Performance differences: There may be performance differences between the old and new platforms, requiring thorough testing to ensure that production environment efficiency is not affected.
3) Migration risks: There is a risk of data loss or corruption during the data migration process, necessitating a well-thought-out migration plan and rollback strategy.
4) Management tool integration: Existing VMware management tools and processes may not be directly applicable and may require re-integration or finding alternative solutions.
2. Challenges of Transitioning to Hyper-Converged Architecture
1) Cost investment: The initial investment in hyper-converged architecture is relatively high, including software and hardware purchases, deployment, and training, which can pressure budget-constrained enterprises.
2) Technology stack changes: Transitioning from traditional architecture to hyper-converged architecture involves a transformation of the entire IT infrastructure, requiring high organizational capability for the change in technology stack.
3) Business continuity assurance: During the deployment and migration of hyper-converged architecture, it is essential to ensure the continuous operation of production systems, as any interruption could result in significant losses.
4) Vendor lock-in: Adopting hyper-converged architecture may lead to vendor lock-in, limiting future technology selection and bargaining power.
3. Common Challenges Faced
1) Business migration risk assessment: A comprehensive assessment of the potential impact of replacement on business processes, upstream and downstream partners, and customer experience is necessary, along with a thorough evaluation of migration risks and the development of a migration plan that minimizes disruption.
2) Long-term strategy alignment: The chosen technical route must align with the enterprise’s long-term digital transformation and smart manufacturing strategy to avoid facing technology upgrade challenges again in the short term.
In summary, when manufacturing enterprises undertake VMware replacement, regardless of the technical route chosen, they need to comprehensively consider technology, costs, business continuity, strategic alignment, and other factors, systematically plan the VMware replacement solution, and develop detailed migration plans and risk response strategies to effectively control overall costs while ensuring a smooth transition and long-term economic benefits.
We welcome you to click the link at the end of the article to read the original text in the community and engage in discussions, sharing your views.
If you find this article useful, please share it or click to view, so more peers can see it.
Recommended materials/articles:
-
Virtualization Innovation Construction: VMware Replacement Strategies, Selection Methods, Unified Management
-
ARM or C86? Interpretation of Selection Difficulties in Financial Industry Virtualization Under Innovation (Consensus Among Peers)
-
How VMware Smoothly Transitions to Innovation IaaS Cloud (Consensus Among Peers for Agile Applications in Urban Commercial Banks)
-
Trends in the Application of Migrating Original VMware Virtualization Applications to Cloud-Native Platforms in High-End Equipment Manufacturing Enterprises
We welcome you to follow the community’s “Virtualization” technology theme , which will continuously update quality materials and articles. Address:http://www.talkwithtrend.com/Topic/23
Download the twt community client APP


Long press to recognize the QR code to download
Or search for “twt” in the app store
Long press the QR code to follow the public account
* The content published by this public account only represents the author’s views and does not represent the community’s position.