




Related posts
- In-Depth JTAG Boundary Scan: Hardcore Techniques for Embedded Testing
- Reviving JLINK V8 on Windows 7: Driver Installation Issues
- Overview of Bluetooth Core Technologies (Part 1): Introduction to Bluetooth
- Detailed Explanation of ModbusTCP Protocol
- Q&A with Experts: Unable to Program QSPI Flash in Original Mode During JTAG Boot
- Using the DrmCursor Layer in Rockchip
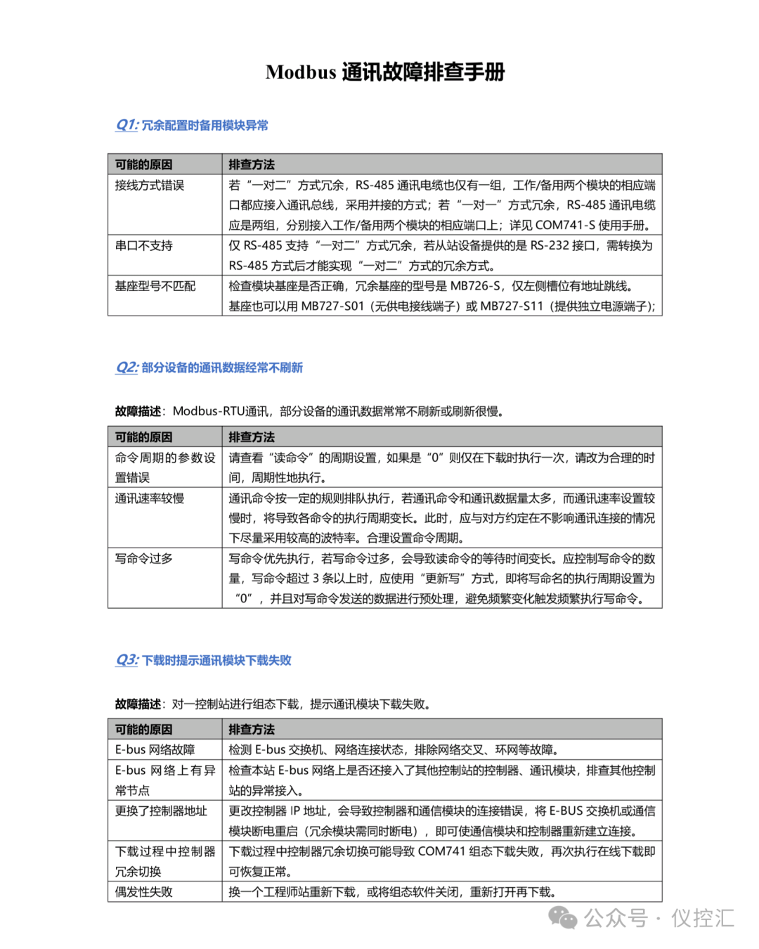
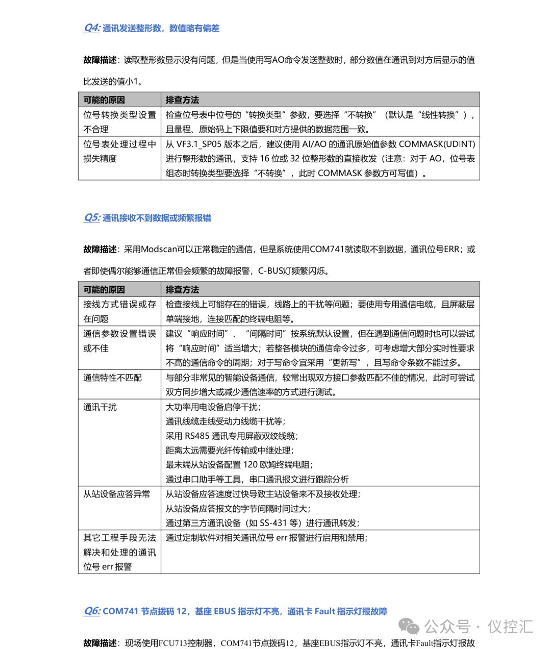
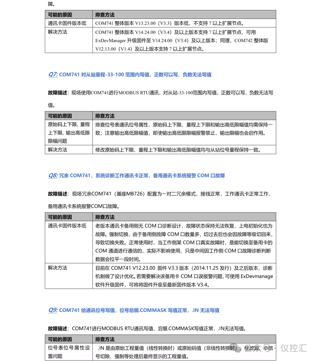
- Modbus Communication in PMAS Controller
- Modbus Communication Protocol Explained
- Modbus RTU Programming with TIA V13 SP1
- Modbus TCP Protocol Optimization Techniques: Programming Secrets to Improve Communication Efficiency by 200%
- Complete Guide to RS-485 Interface Circuit
- Overview of Modbus Communication – Series 17
- Modbus: The Common Language of Industrial Communication
- Comprehensive Guide to Modbus RTU, ASCII, and TCP