Common MCU Products with DAC

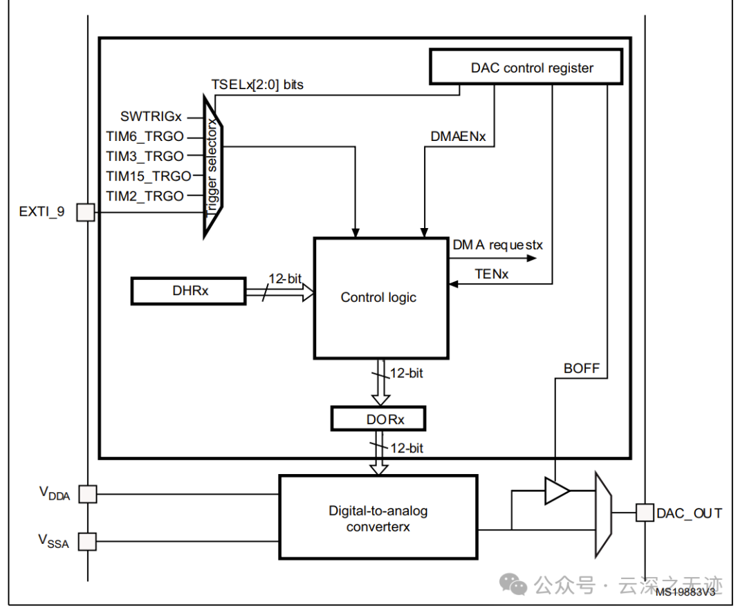
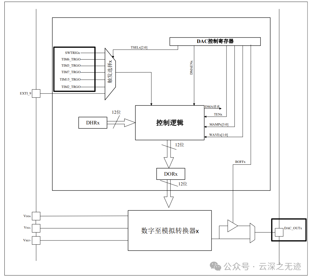
In the open-source oscilloscope differential measurement probe – PD150, there is an MCU with DAC functionality that can provide bias voltage compensation for operational amplifiers.Common MCU Products with DACRecently, I have been working on this product Common MCU Products with DACIt looks very nice but it is a PIC (ATSAMD10D14A), which is not well-suited for domestic use (it’s my fault for not knowing how to program), so I asked in the group, and a senior member gave some recommendations. Here is a summary:Common MCU Products with DACFirst is the PY32 series, which belongs to the value series of MCUs, including F072 and F071Common MCU Products with DACBoth have dual-channel DACsCommon MCU Products with DACYou can see that many timers are mounted on the peripheralsCommon MCU Products with DACF051, F071, F091, all have them, with the maximum being two, while the initial ones only had oneCommon MCU Products with DACThese are also mainstream seriesCommon MCU Products with DACThe advantage is that they have buffers, providing stronger driving capabilityCommon MCU Products with DACGoodness, they basically have the same IPCommon MCU Products with DACLittle Hua’s F072Common MCU Products with DACActually, the performance is quite similarCommon MCU Products with DACThis one is much simpler, at least it looks that wayCommon MCU Products with DACActually, the DAC in the project is only 10-bit to implement DC offset automatic zero adjustment: Because the differential amplifier AD8130 has a certain DC offset, it affects measurement accuracy, especially at low voltages (for example, measuring a 10mV signal deviation is critical). Use the internal DAC of the MCU (PA02 output) to connect to the VREF pin of the AD8130.Changing this reference voltage → changes the output DC offset.The MCU simultaneously reads the amplifier output (through MCP6V67 zero-drift op-amp + its own ADC) to determine whether the current output is zero. It automatically searches for the optimal DAC output until the differential output voltage is less than ±10mV.Trigger method: press SW1 (Zero key) to trigger.Common MCU Products with DACIn the end, I used F051, and I must say MX is really great!

https://www.puyasemi.com/py32f071xilie275/2831.html
https://www.xhsc.com.cn/product/206.html

Leave a Comment