Recently, ACROVIEW, a leader in the chip programming field, launched a significant version update of its programming software. Coinciding with the release of the new version, the company announced the addition of several compatible chip models, including the RTQ6752GQWT programmable power management chip developed by RICHTEK. This chip has successfully completed technical adaptation with ACROVIEW’s flagship AP8000 chip programming tool, significantly enhancing the chip compatibility and industry application range of the AP8000 series devices.
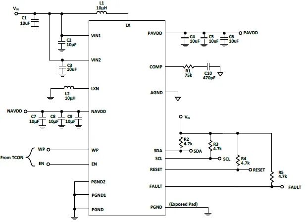
The RTQ6752GQWT is an I2C interface programmable power management integrated circuit. This chip includes two synchronous boost converters for PAVDD, a synchronous NAVDD buck-boost converter with an 8-bit calibrator, and a reset voltage detector. It comes in a 5×5 size WET-WQFN-20L package, suitable for automotive TFT-LCD panels.
The RTQ6752GQWT operates with an input voltage range of 2.5V to 5.5V. High switching frequency operation prevents switching noise from interfering with the AM band. All internal switching converters provide current limiting functionality, and the output fault shutdown feature protects all converters from output fault conditions, communicating a FAULT signal to the automotive computer. All output voltages have programmable soft-start functionality to limit input inrush current during startup.

Features
• Input power supply voltage: 2.5V to 5.5V
• I2C interface
• No power-up/power-down sequencing control required
• Programmable output voltage for PAVDD: 5V to 7.3V
• PAVDD output current capability: up to 200mA
• Programmable output voltage for NAVDD: -5V to -7.3V
• NAVDD output current capability: up to 200mA
• Output discharge function
• Programmable voltage detector
• AEC-Q100 Grade 2 certification compliant
• Built-in protection features: Under Voltage Lockout (UVLO), Under Voltage Protection (UVP), Over Voltage Protection (OVP), Short Circuit Protection (SCP), and Over Temperature Protection (OTP)
Applications
• Infotainment system LCD panels

Internal Block Diagram
With a strong technical foundation, ACROVIEW’s AP8000 universal programmer is regarded as a benchmark-level programming solution in the industry. This device supports flexible one-to-one and one-to-eight configurations, providing both online and offline operating modes, and has developed dedicated programming solutions for eMMC and UFS storage chips, fully meeting the bare chip offline programming and on-board programming needs of RICHTEK’s entire series of chips. The AP8000 consists of three core modules: host, baseboard, and adapter, and this modular design grants it excellent compatibility and expandability. As a universal programming platform, the AP8000 can adapt to various programmable chips on the market and, with its stable and efficient performance, has become the core component of ACROVIEW’s secure programming device IPS5800S, efficiently handling large-scale chip programming tasks.

The AP8000 host features flexible connectivity options, equipped with USB and NET interfaces, allowing for easy networking of multiple programmers. Through the networking function, users can easily achieve synchronized control of multiple programmers, efficiently conducting parallel programming operations. In terms of safety, the host is equipped with an intelligent safety protection circuit that can monitor the chip placement status and circuit connection in real-time. If it detects abnormal conditions such as chip reverse insertion or short circuits, it will immediately trigger a power-off protection mechanism, fully safeguarding the safe operation of the chip and programmer. The host is internally equipped with a high-speed FPGA chip, significantly enhancing data transmission and processing efficiency, ensuring a smooth and efficient programming process. To enhance user convenience, an SD card slot is set on the back of the host, allowing users to store project files generated on the PC to the SD card and insert it into the slot. They can then complete file selection, loading, and programming operations through the physical buttons of the programmer, achieving independent operation without a PC. This design not only reduces dependence on computer hardware configurations but also simplifies the setup process of the working environment, significantly enhancing operational flexibility.
In terms of expandability and compatibility, the AP8000 adopts a modular design of baseboard and adapter board, effectively extending the functional boundaries of the host. Currently, this device has achieved support for products from all major semiconductor manufacturers, covering well-known brands such as SINOWEALTH, SemiDrive, Winbond, Holychip, and ESMT. It supports a wide range of device types, including NAND, NOR, MCU, CPLD, FPGA, EMMC, etc., and is fully compatible with various industry-standard file formats such as Intel Hex, Motorola S, Binary, and POF, providing users with a one-stop, all-scenario chip programming solution.
Company Introduction
About RICHTEK: RICHTEK Technology Corporation, established in 1998, is an international analog IC design company focused on providing customers with diverse and competitive products as well as complete power management solutions. Since its inception, RICHTEK has focused on integrating technical capabilities, maintaining quality, and providing proactive customer service, with the aim of delivering product value to customers. Its products are widely used in computers, consumer electronics, network communication devices, large-size display panels, and other fields.
About ACROVIEW: ACROVIEW is a global leader in semiconductor chip programming solutions, committed to changing the world through technology and driving the future with intelligence, continuously creating value for customers. ACROVIEW’s AP8000 universal programmer platform and the latest IPS5800S programming automation solution provide one-stop solutions for customers in the semiconductor and electronics manufacturing fields, having served leading global clients including Huawei, BYD, and Foxconn.
Scan to follow us

ACROVIEW Service Account

ACROVIEW Subscription Account
